HOME   LIST
‹–   –›

Flux Rope in 2022

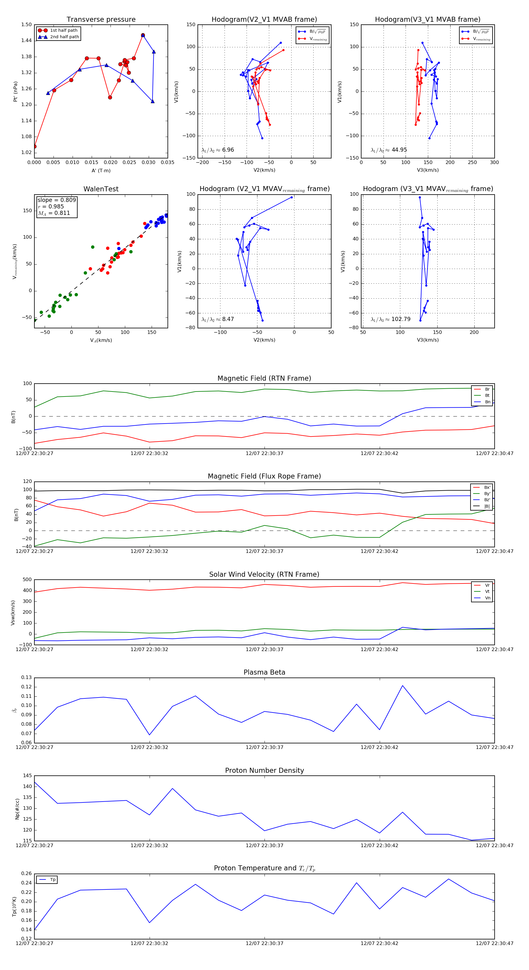
Flux Rope Event 2022-12-07 22:30:27 ~ 2022-12-07 22:30:47 (21 seconds)


plot