HOME   LIST
‹–   –›

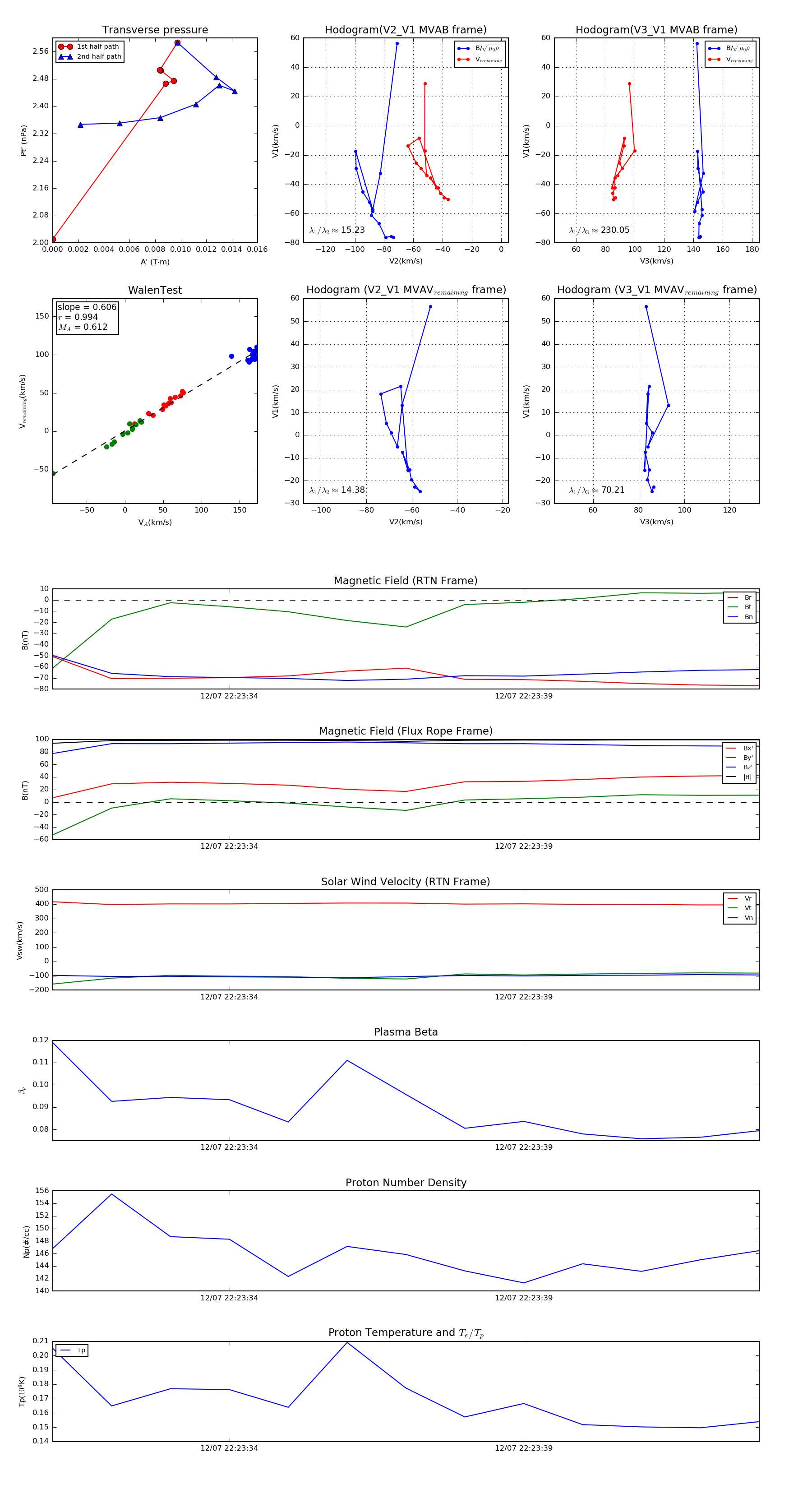
Flux Rope in 2022

Flux Rope Event 2022-12-07 22:23:31 ~ 2022-12-07 22:23:43 (13 seconds)


plot