HOME   LIST
‹–   –›

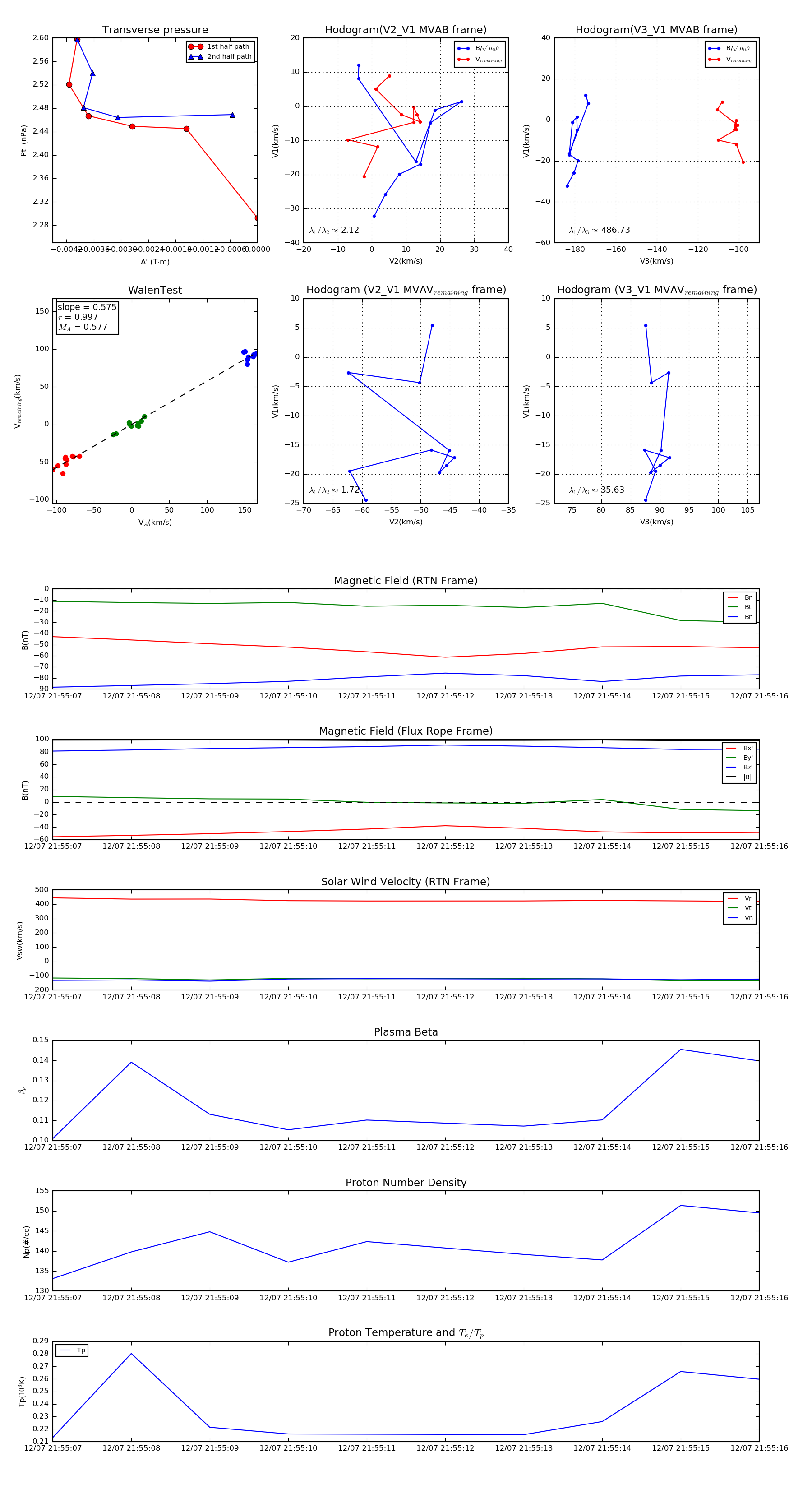
Flux Rope in 2022

Flux Rope Event 2022-12-07 21:55:07 ~ 2022-12-07 21:55:16 (10 seconds)


plot