HOME   LIST
‹–   –›

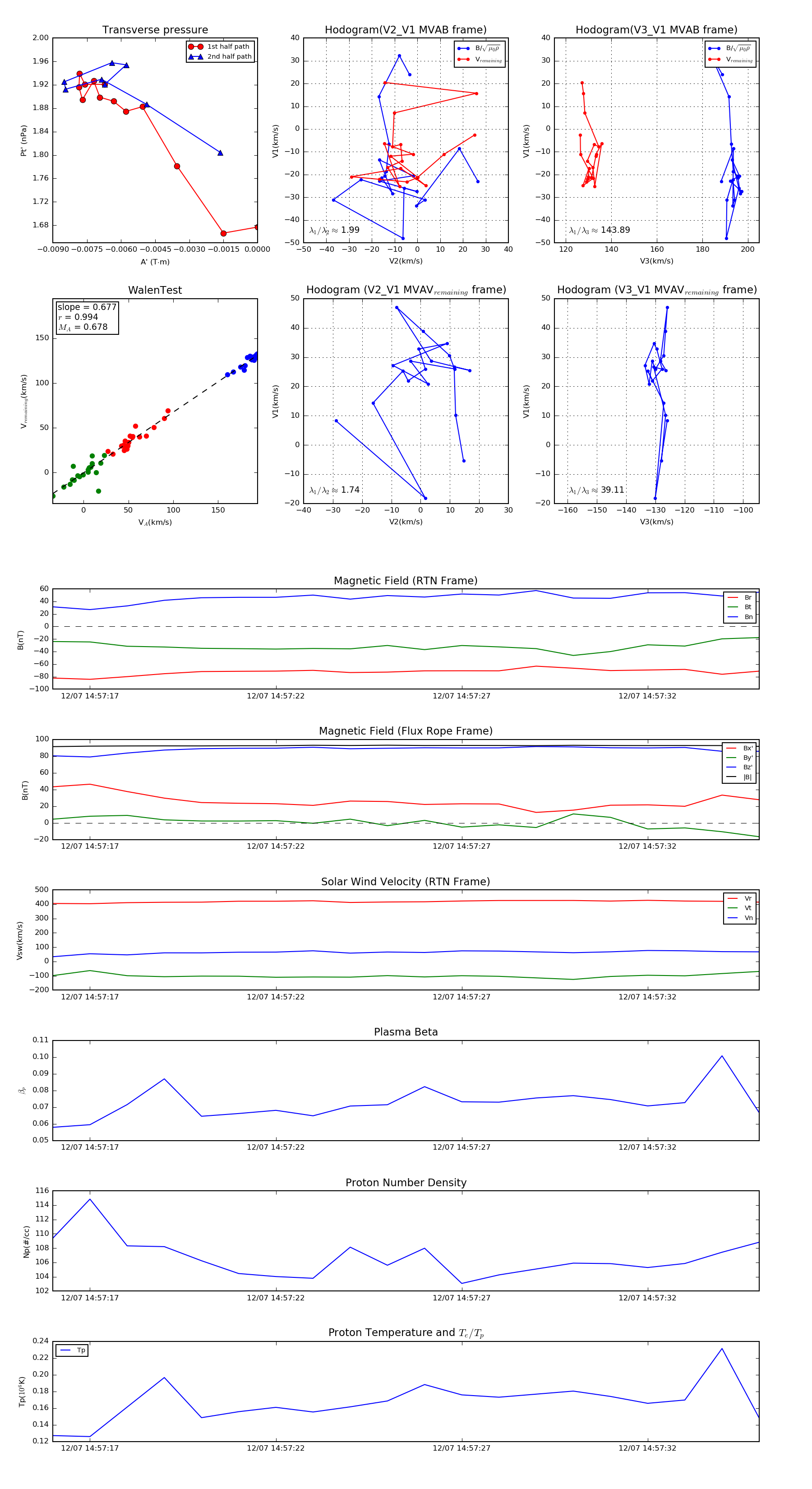
Flux Rope in 2022

Flux Rope Event 2022-12-07 14:57:16 ~ 2022-12-07 14:57:35 (20 seconds)


plot