HOME   LIST
‹–   –›

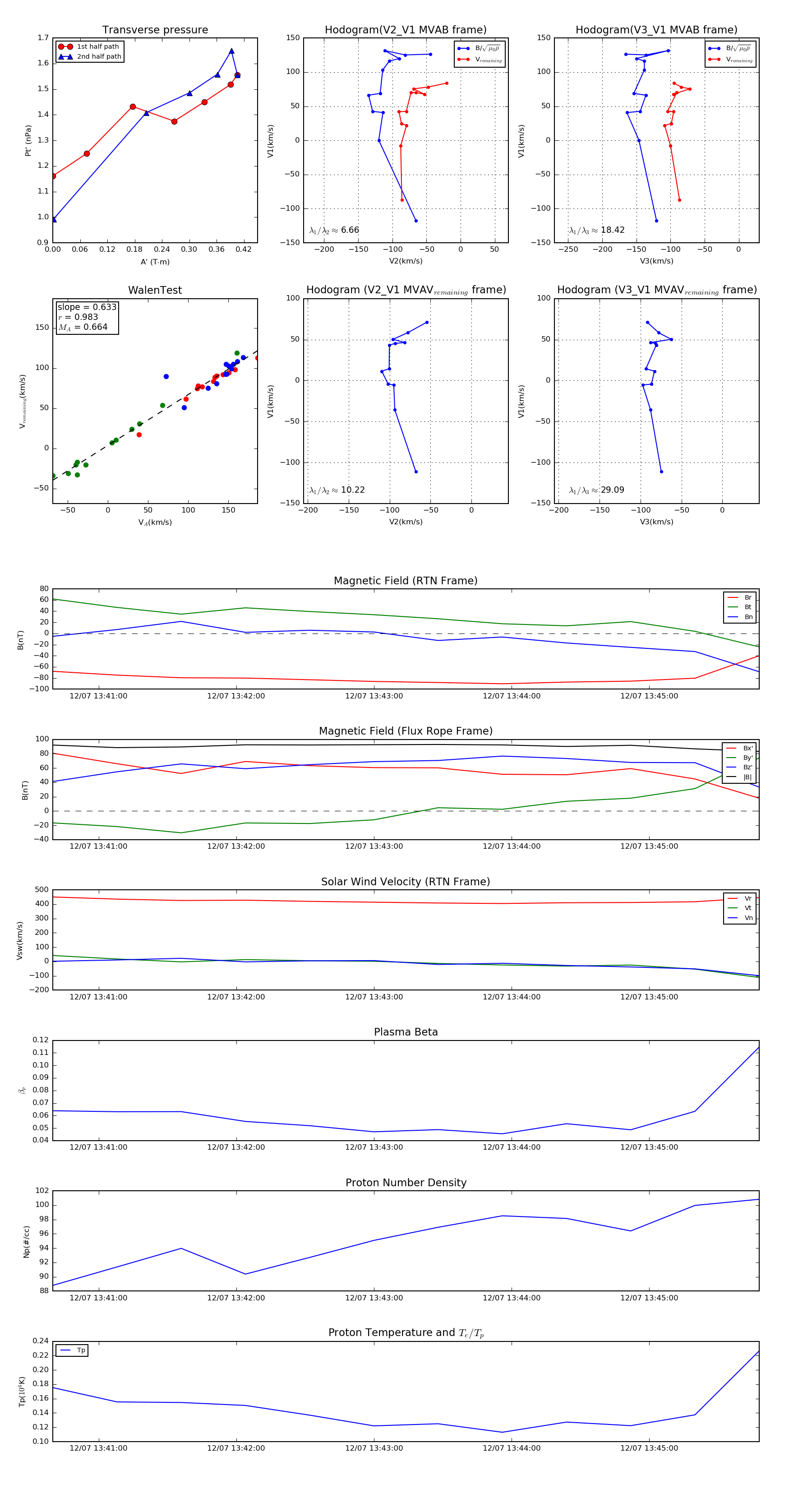
Flux Rope in 2022

Flux Rope Event 2022-12-07 13:40:40 ~ 2022-12-07 13:45:48 (309 seconds)


plot