HOME   LIST
‹–   –›

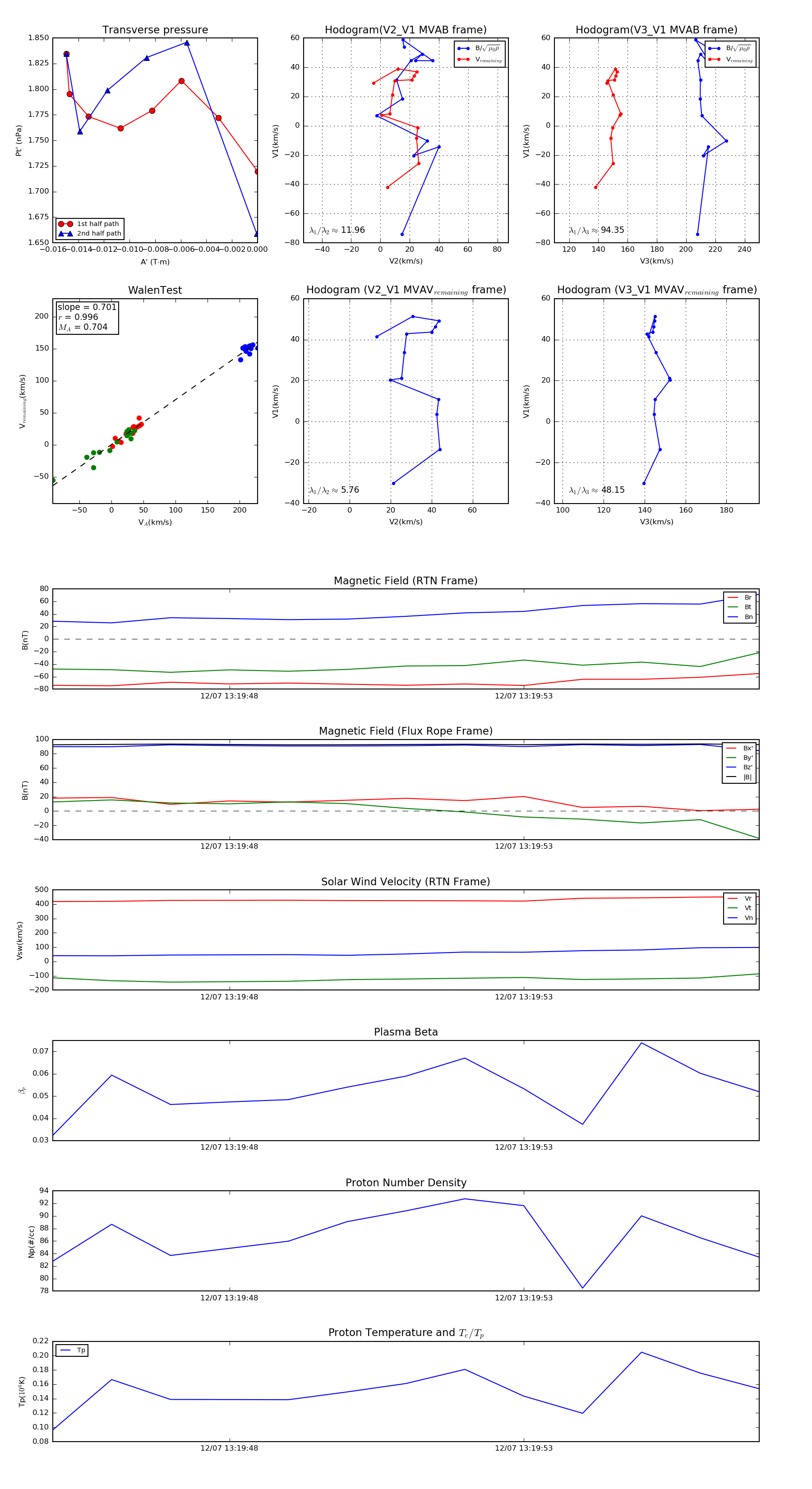
Flux Rope in 2022

Flux Rope Event 2022-12-07 13:19:45 ~ 2022-12-07 13:19:57 (13 seconds)


plot