HOME   LIST
‹–   –›

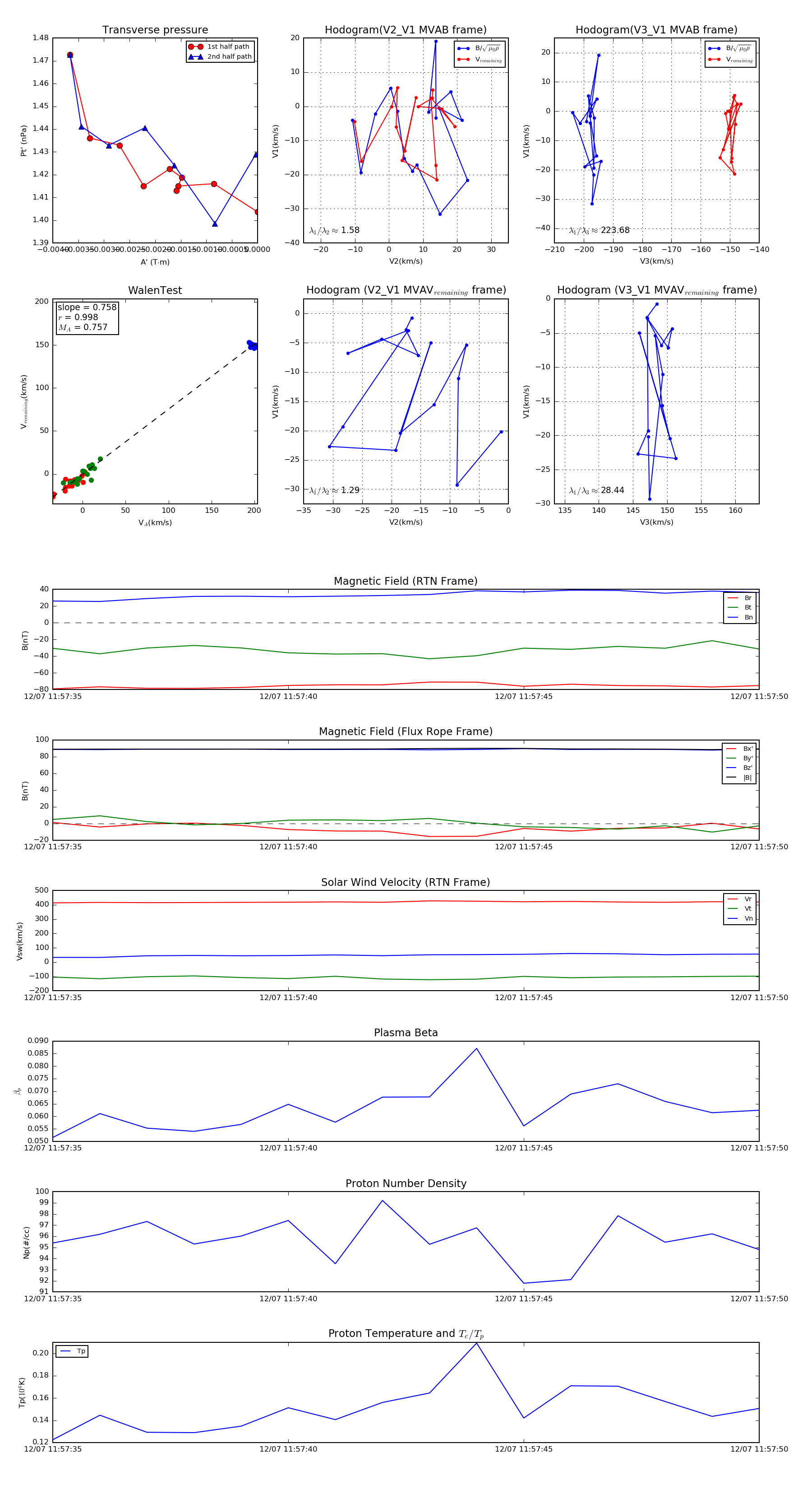
Flux Rope in 2022

Flux Rope Event 2022-12-07 11:57:35 ~ 2022-12-07 11:57:50 (16 seconds)


plot