HOME   LIST
‹–   –›

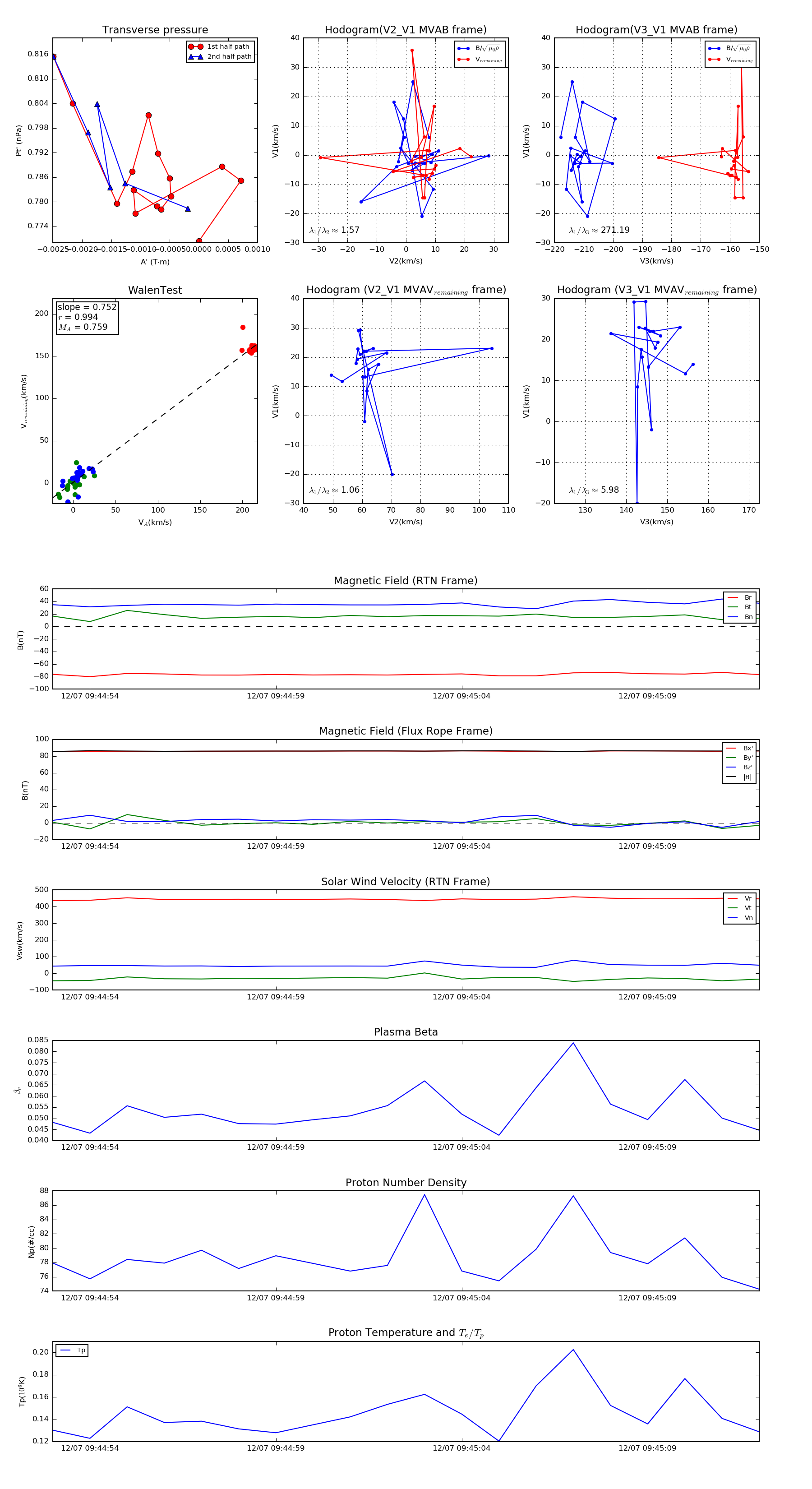
Flux Rope in 2022

Flux Rope Event 2022-12-07 09:44:53 ~ 2022-12-07 09:45:12 (20 seconds)


plot