HOME   LIST
‹–   –›

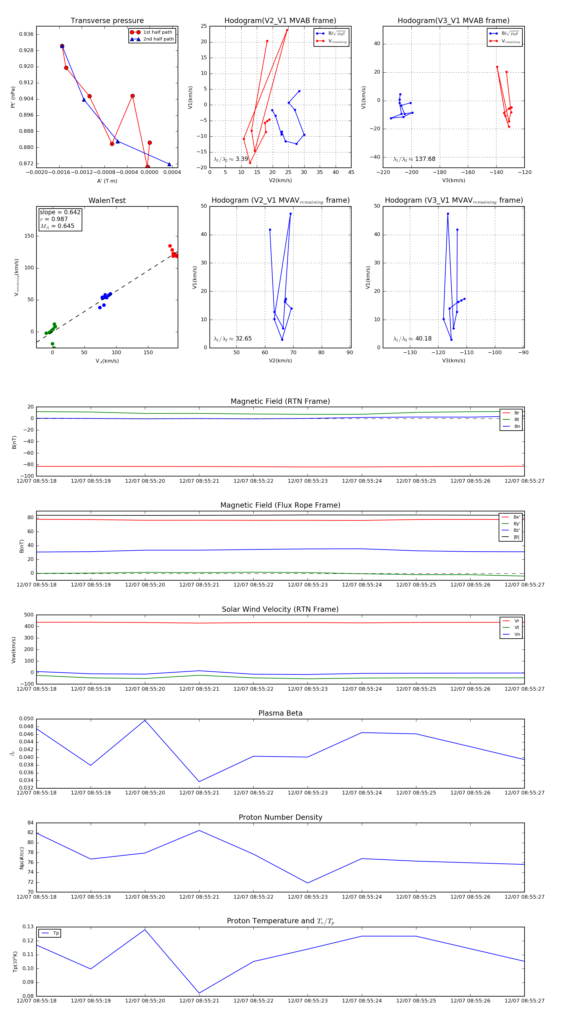
Flux Rope in 2022

Flux Rope Event 2022-12-07 08:55:18 ~ 2022-12-07 08:55:27 (10 seconds)


plot