HOME   LIST
‹–   –›

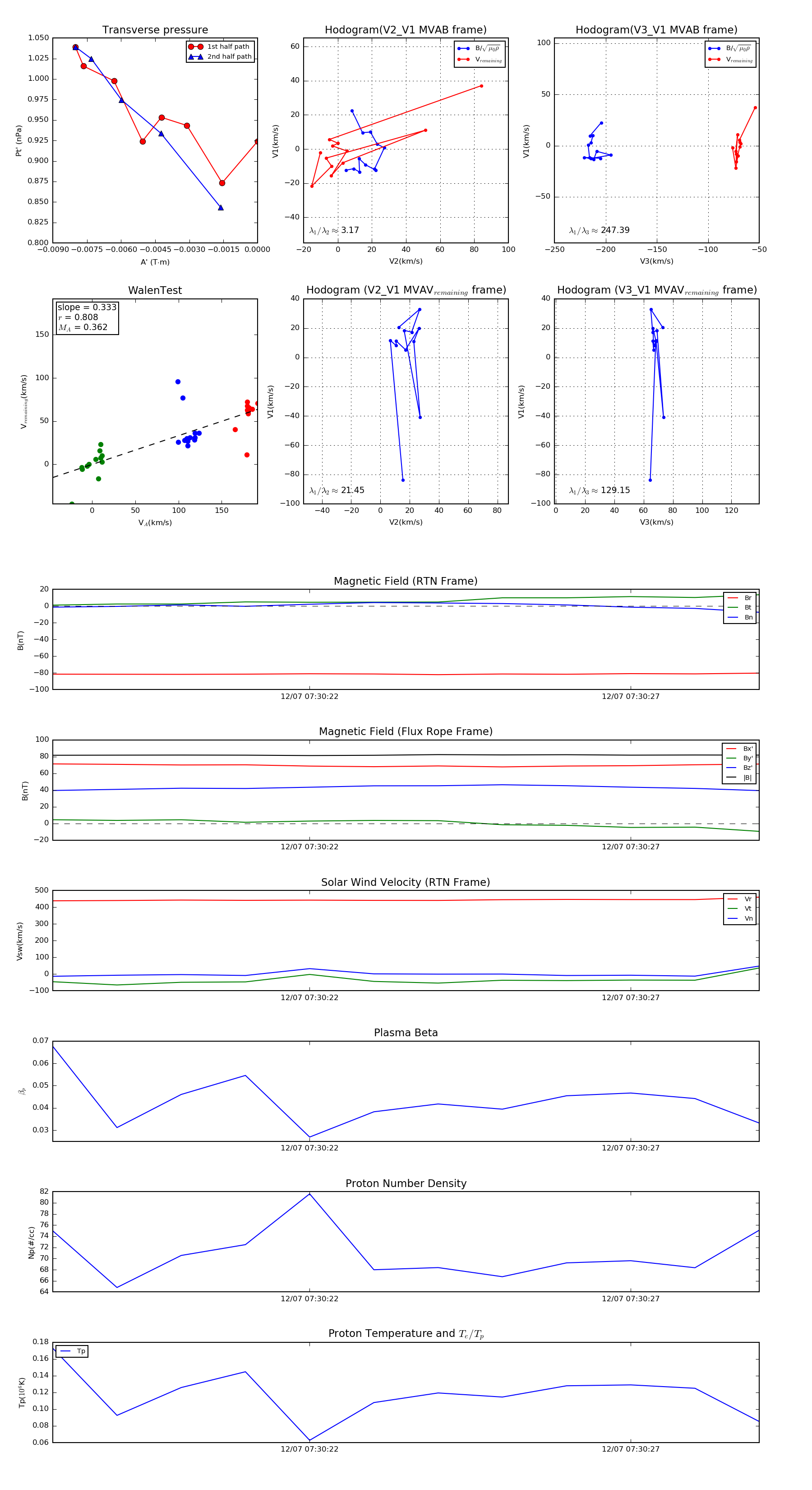
Flux Rope in 2022

Flux Rope Event 2022-12-07 07:30:18 ~ 2022-12-07 07:30:29 (12 seconds)


plot