HOME   LIST
‹–   –›

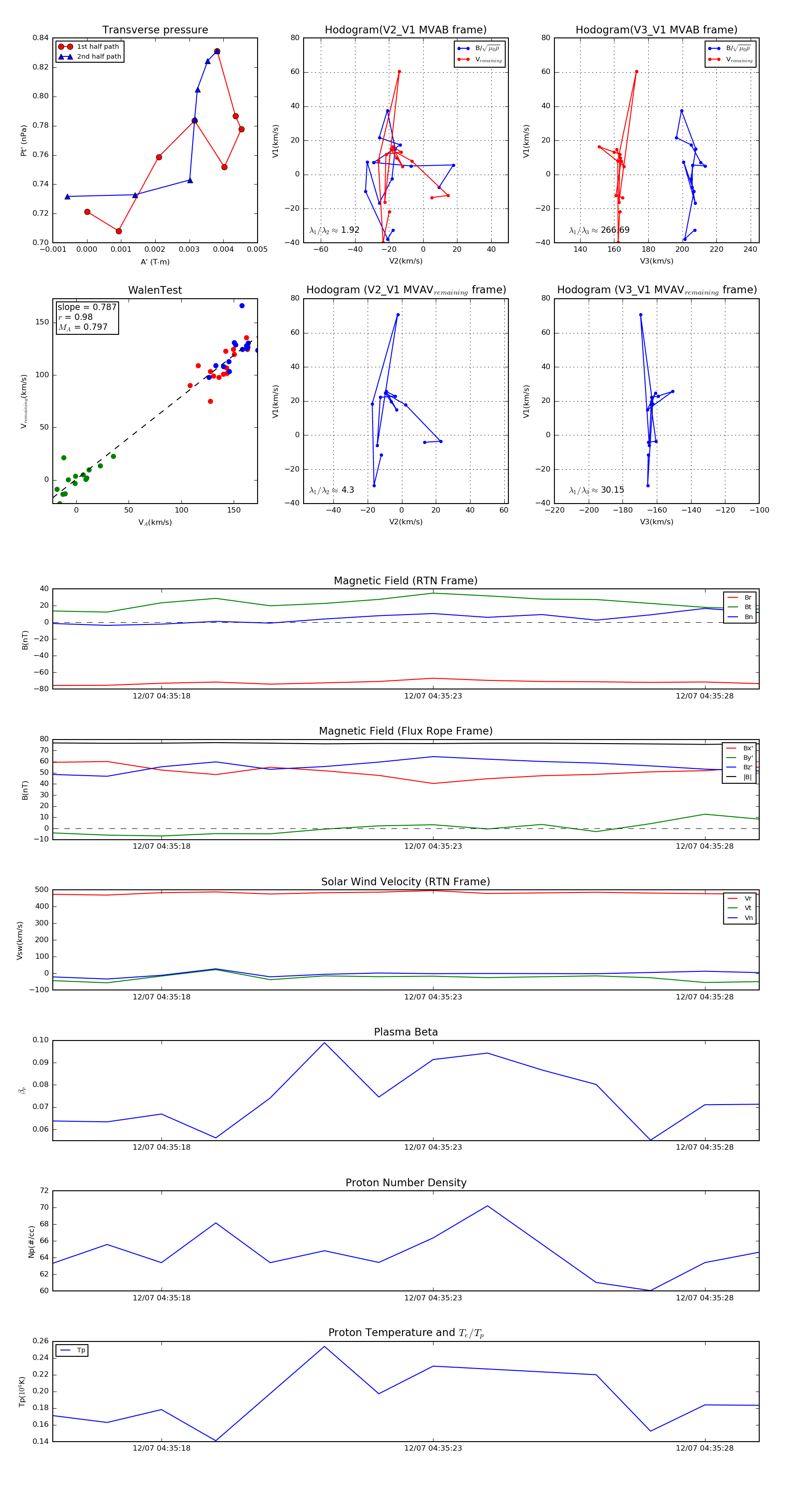
Flux Rope in 2022

Flux Rope Event 2022-12-07 04:35:16 ~ 2022-12-07 04:35:29 (14 seconds)


plot