HOME   LIST
‹–   –›

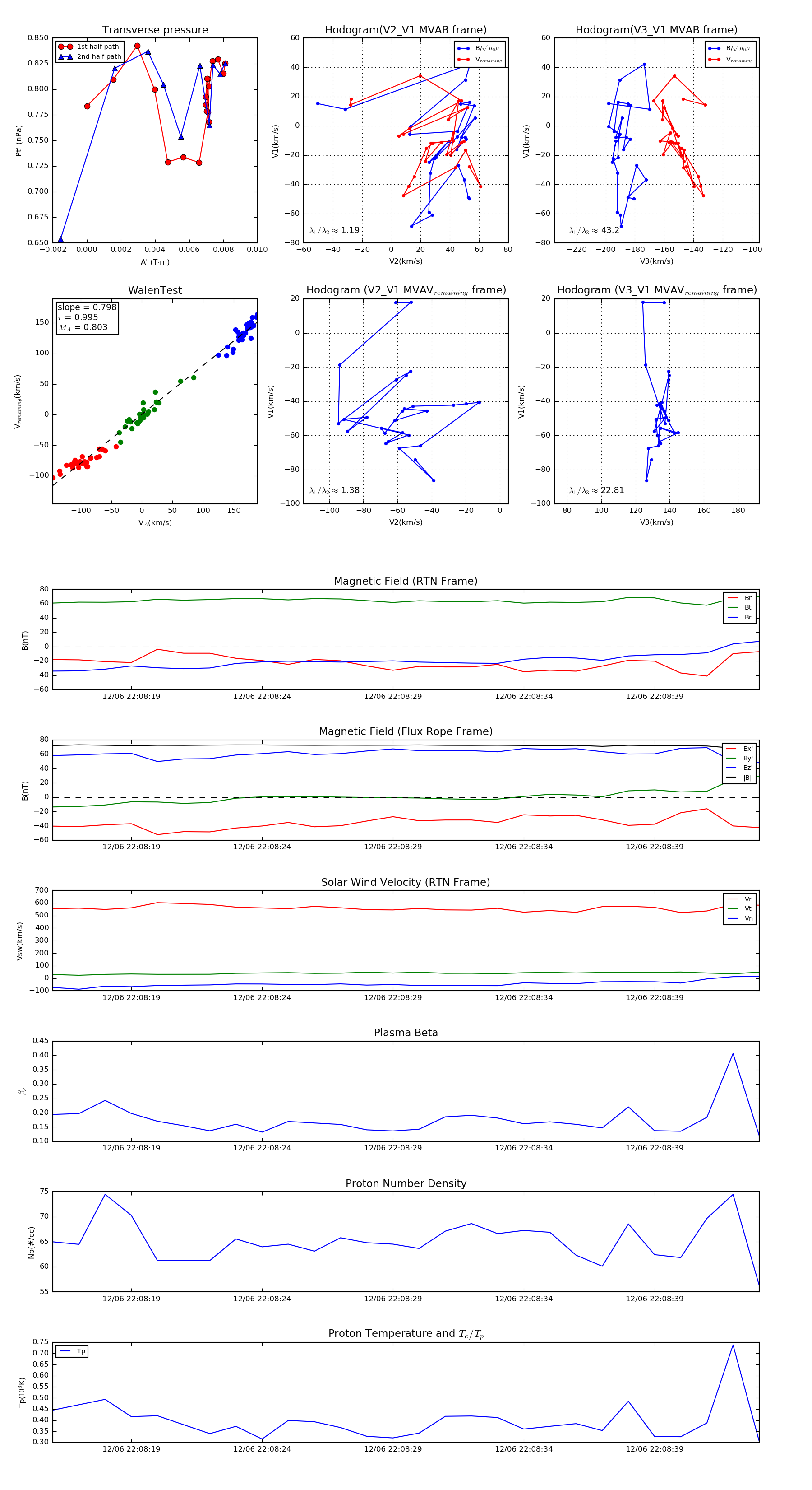
Flux Rope in 2022

Flux Rope Event 2022-12-06 22:08:16 ~ 2022-12-06 22:08:43 (28 seconds)


plot