HOME   LIST
‹–   –›

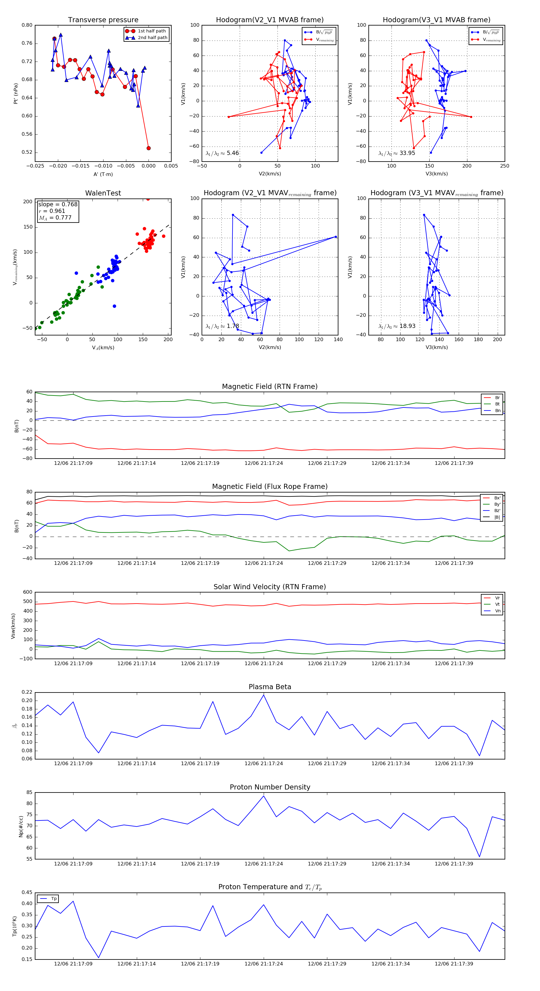
Flux Rope in 2022

Flux Rope Event 2022-12-06 21:17:06 ~ 2022-12-06 21:17:43 (38 seconds)


plot