HOME   LIST
‹–   –›

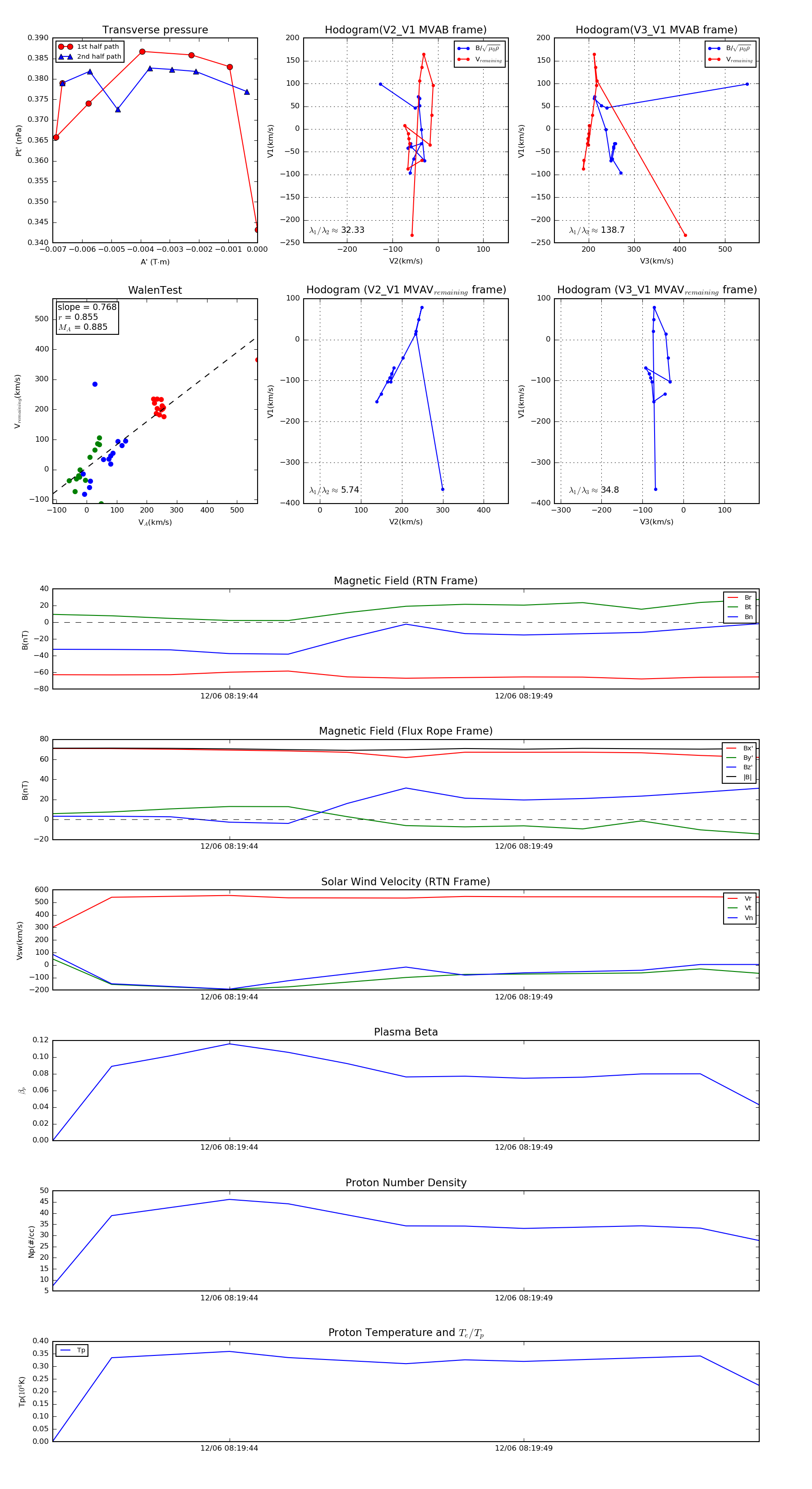
Flux Rope in 2022

Flux Rope Event 2022-12-06 08:19:41 ~ 2022-12-06 08:19:53 (13 seconds)


plot