HOME   LIST
‹–   –›

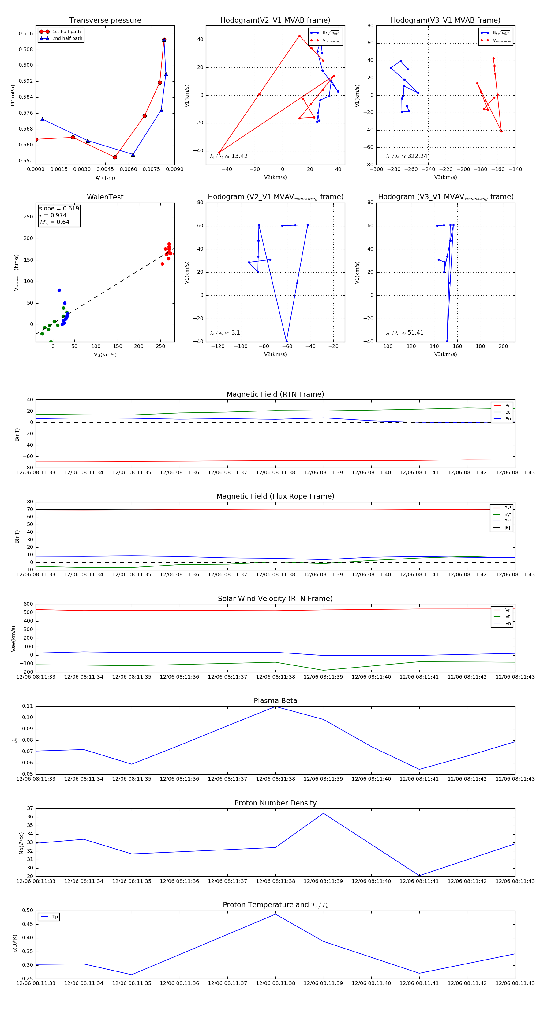
Flux Rope in 2022

Flux Rope Event 2022-12-06 08:11:33 ~ 2022-12-06 08:11:43 (11 seconds)


plot