HOME   LIST
‹–   –›

Flux Rope in 2022

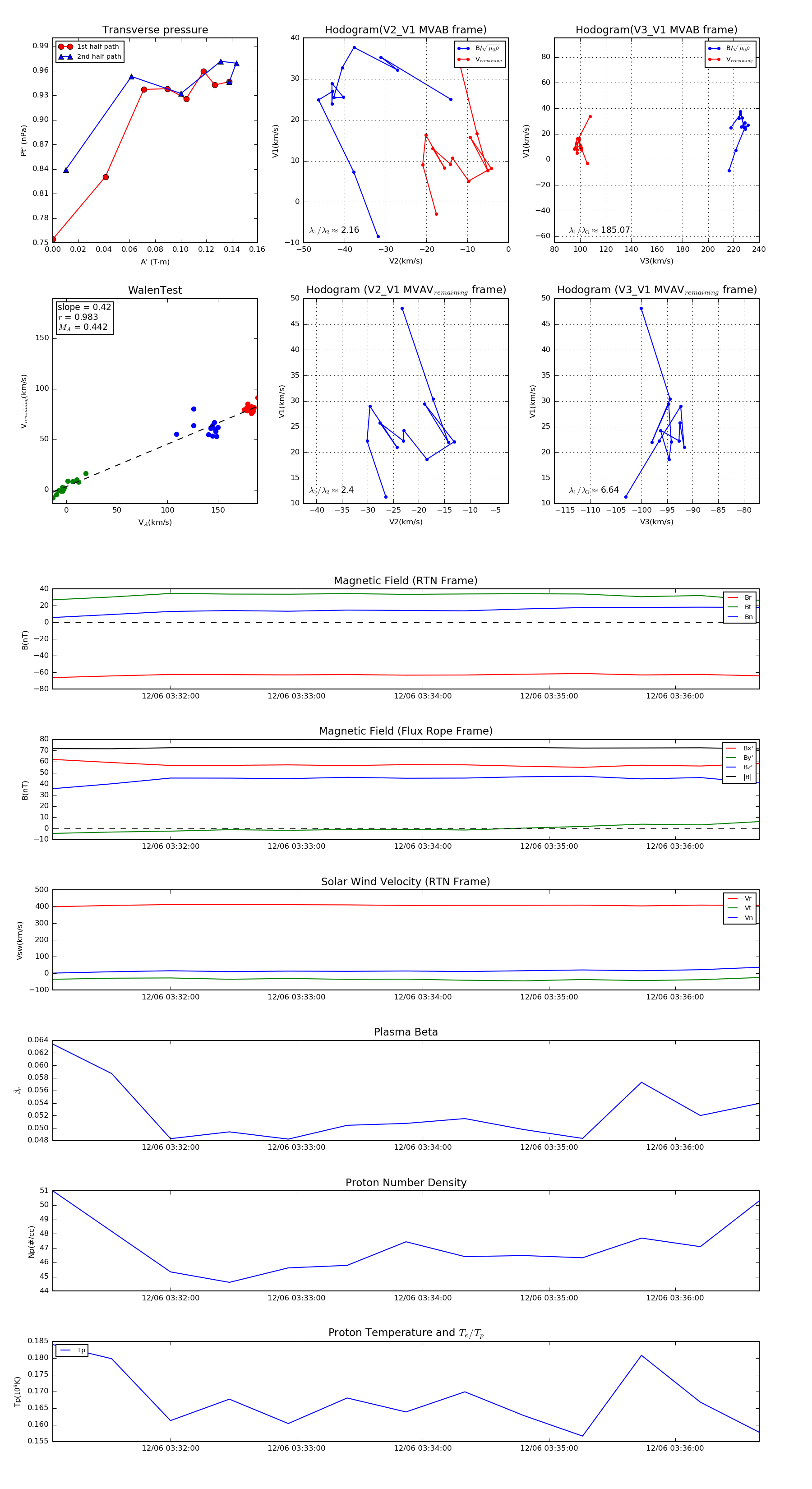
Flux Rope Event 2022-12-06 03:31:04 ~ 2022-12-06 03:36:40 (337 seconds)


plot