HOME   LIST
‹–   –›

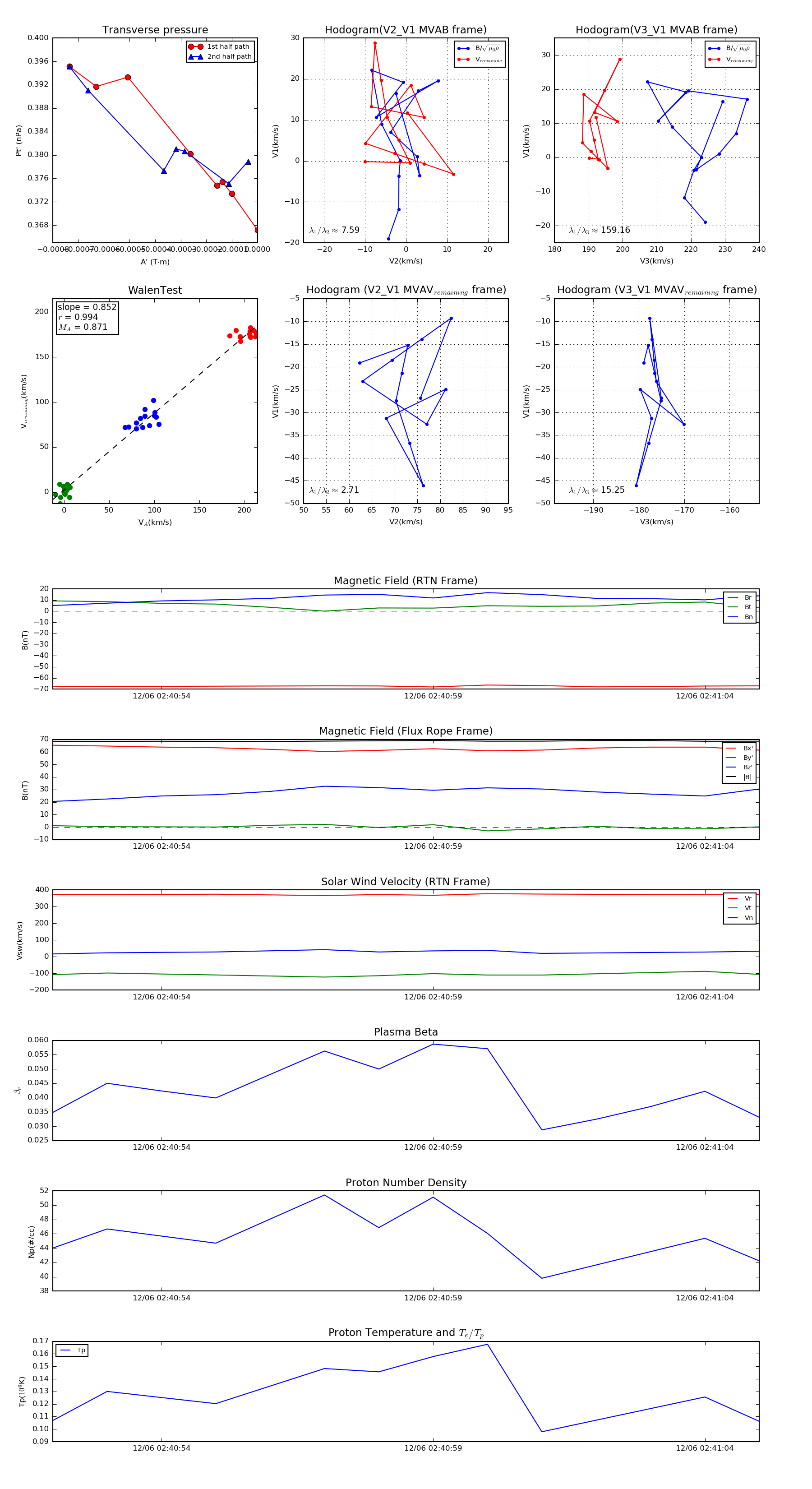
Flux Rope in 2022

Flux Rope Event 2022-12-06 02:40:52 ~ 2022-12-06 02:41:05 (14 seconds)


plot