HOME   LIST
‹–   –›

Flux Rope in 2022

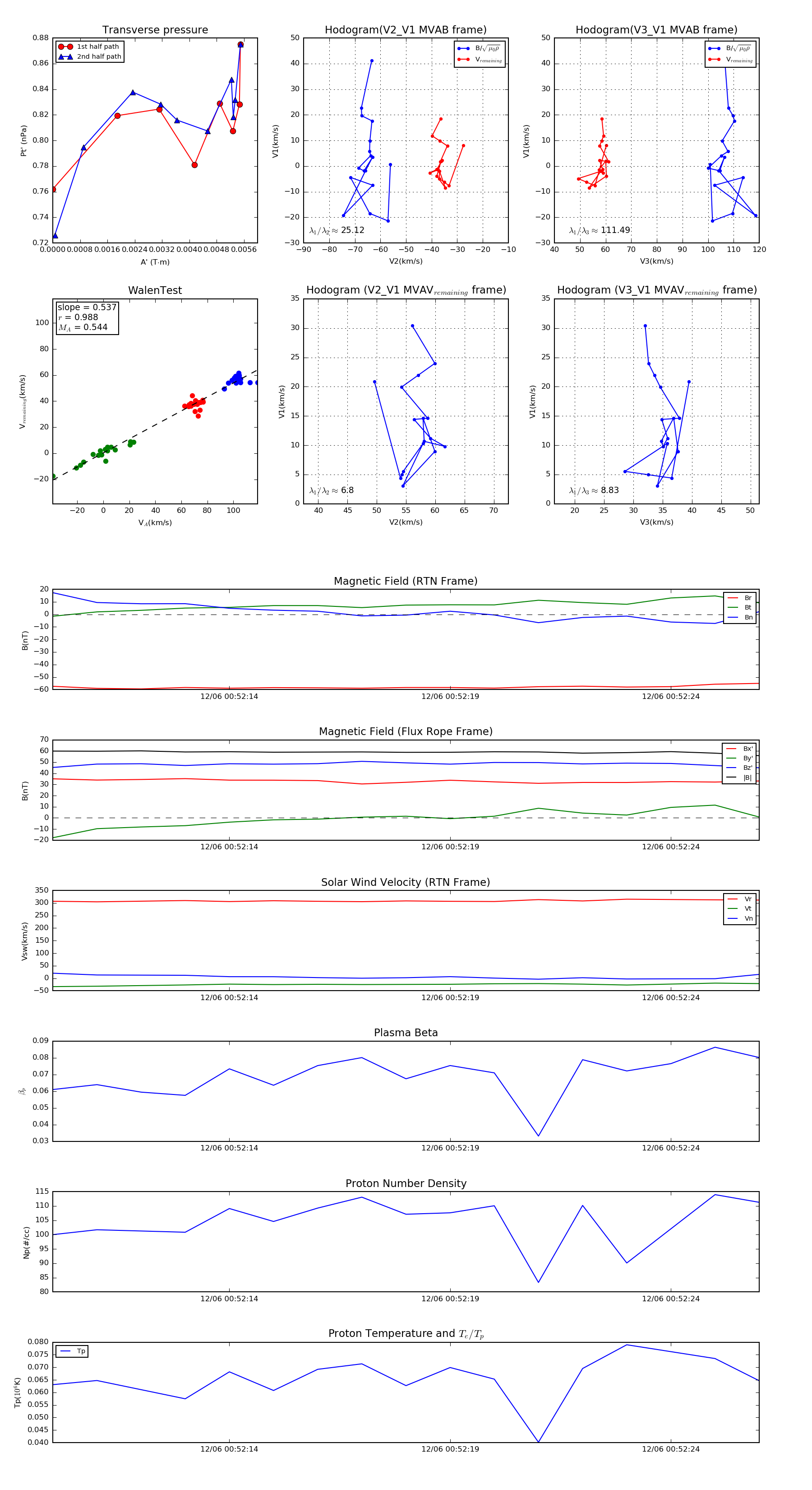
Flux Rope Event 2022-12-06 00:52:10 ~ 2022-12-06 00:52:26 (17 seconds)


plot