HOME   LIST
‹–   –›

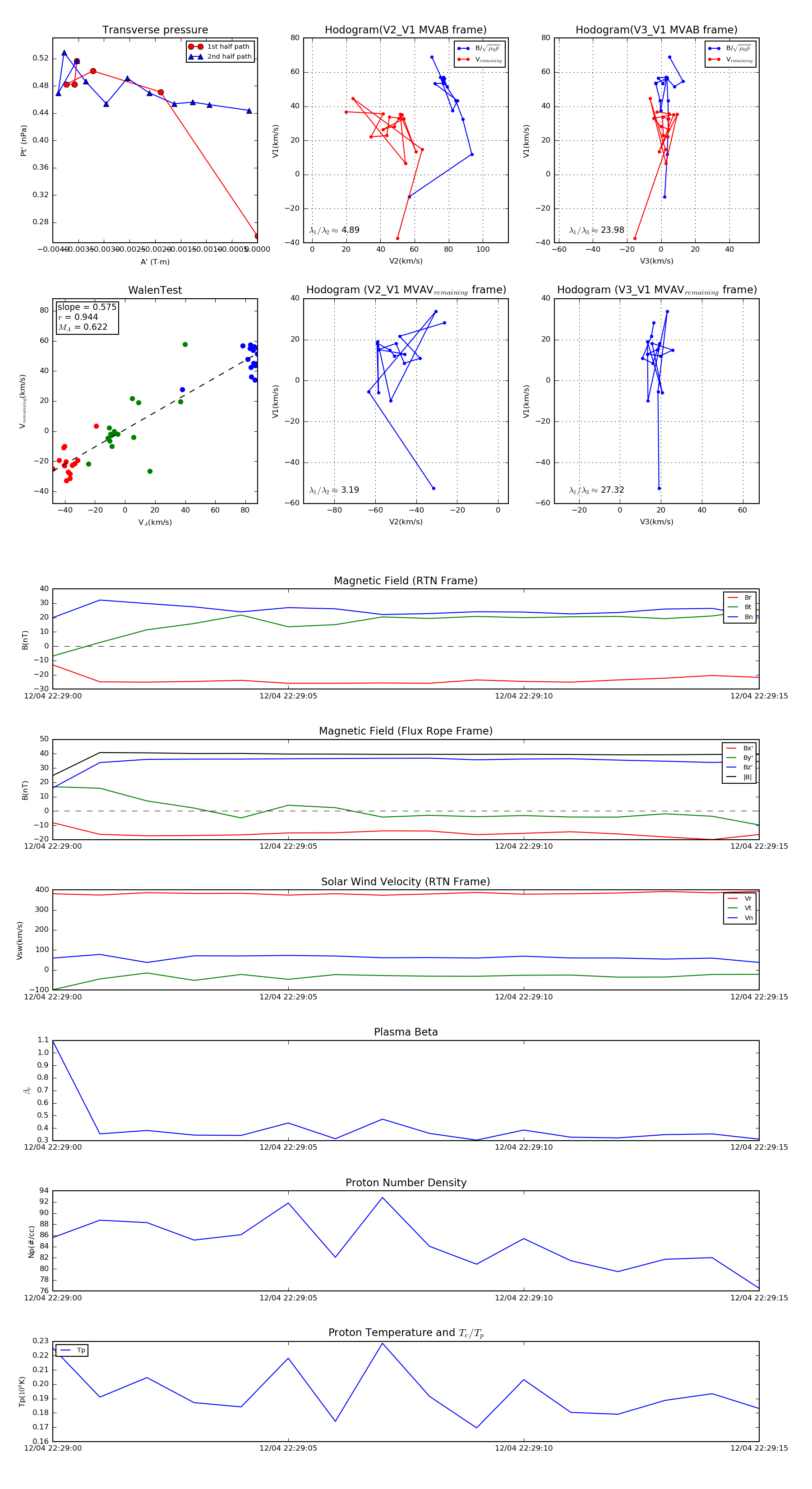
Flux Rope in 2022

Flux Rope Event 2022-12-04 22:29:00 ~ 2022-12-04 22:29:15 (16 seconds)


plot