HOME   LIST
‹–   –›

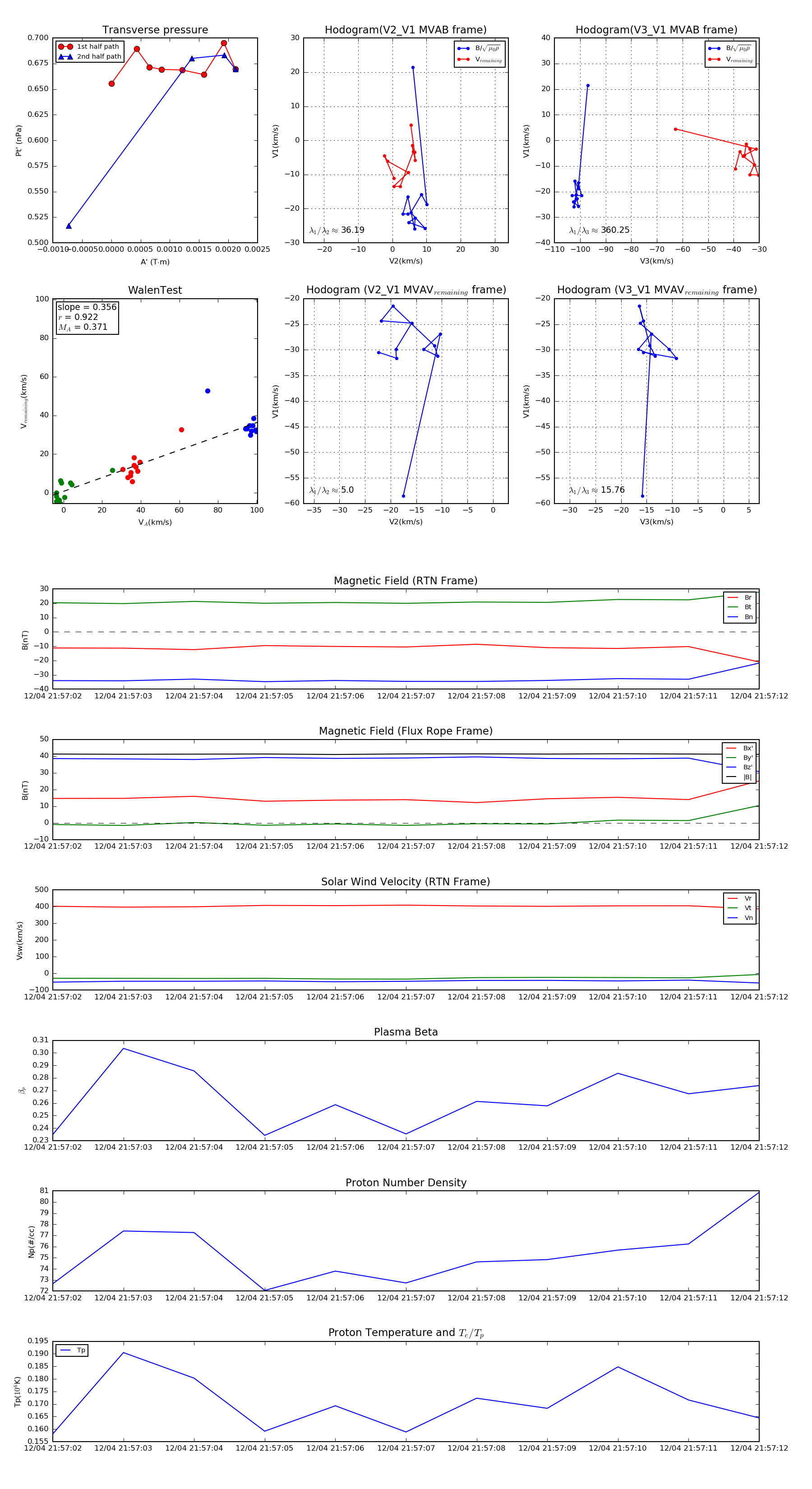
Flux Rope in 2022

Flux Rope Event 2022-12-04 21:57:02 ~ 2022-12-04 21:57:12 (11 seconds)


plot