HOME   LIST
‹–   –›

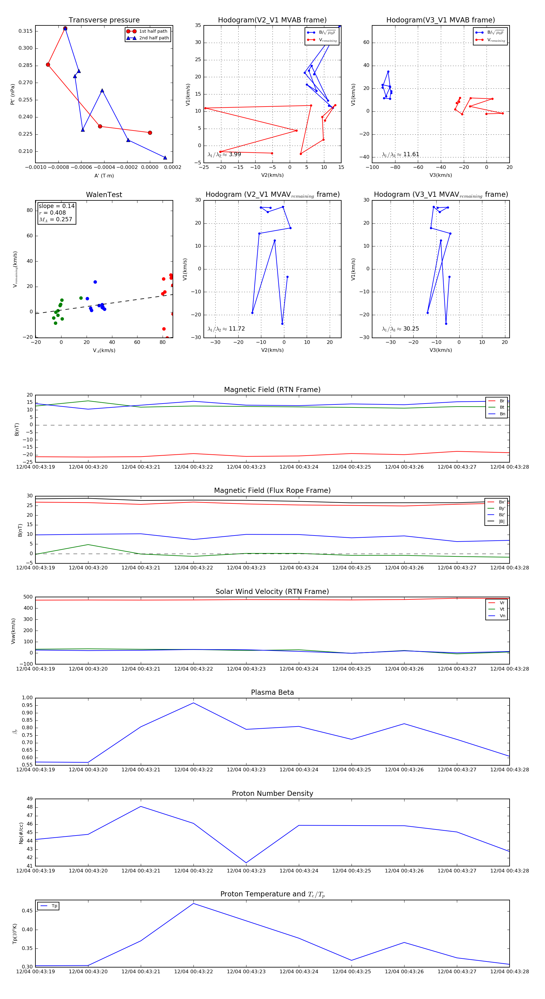
Flux Rope in 2022

Flux Rope Event 2022-12-04 00:43:19 ~ 2022-12-04 00:43:28 (10 seconds)


plot