HOME   LIST
‹–   –›

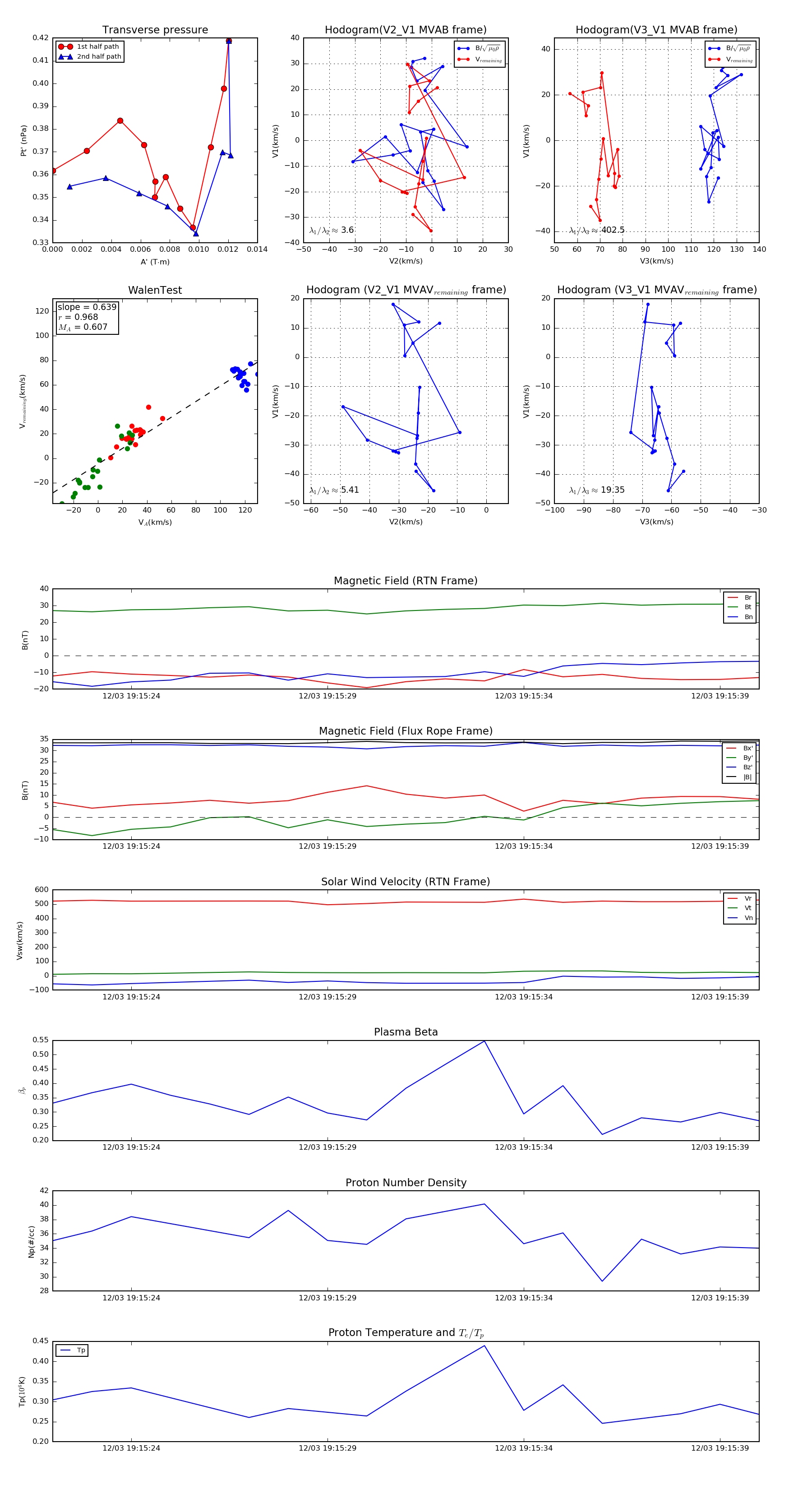
Flux Rope in 2022

Flux Rope Event 2022-12-03 19:15:22 ~ 2022-12-03 19:15:40 (19 seconds)


plot