HOME   LIST
‹–   –›

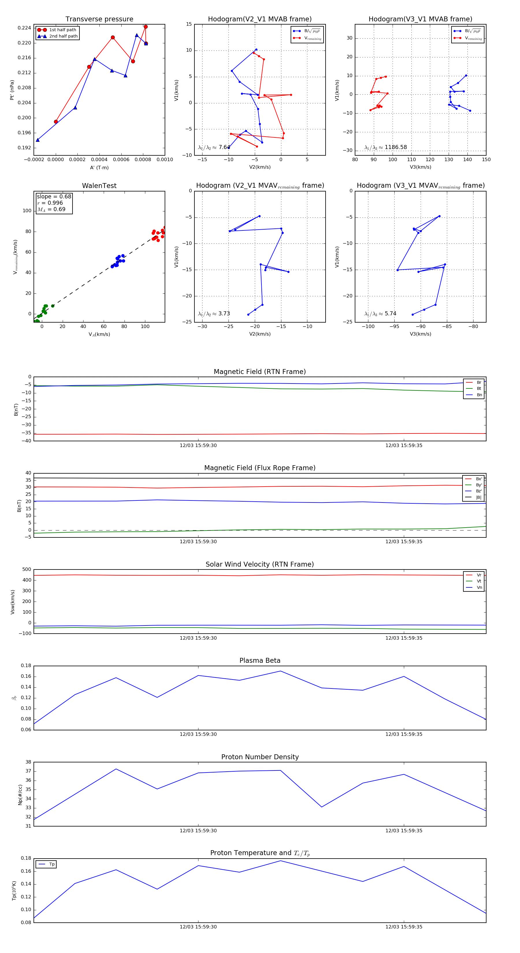
Flux Rope in 2022

Flux Rope Event 2022-12-03 15:59:26 ~ 2022-12-03 15:59:37 (12 seconds)


plot