HOME   LIST
‹–   –›

Flux Rope in 2022

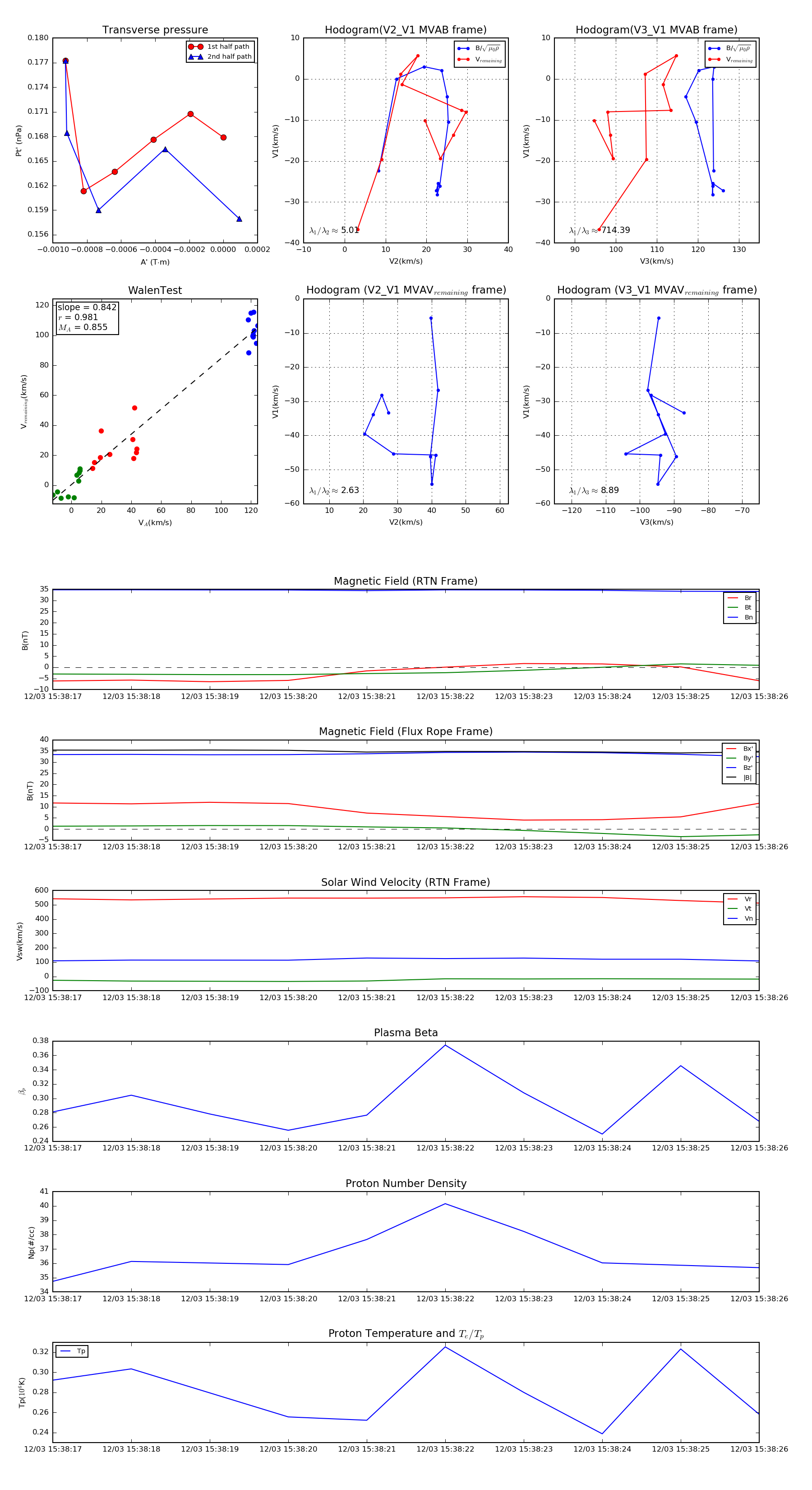
Flux Rope Event 2022-12-03 15:38:17 ~ 2022-12-03 15:38:26 (10 seconds)


plot