HOME   LIST
‹–   –›

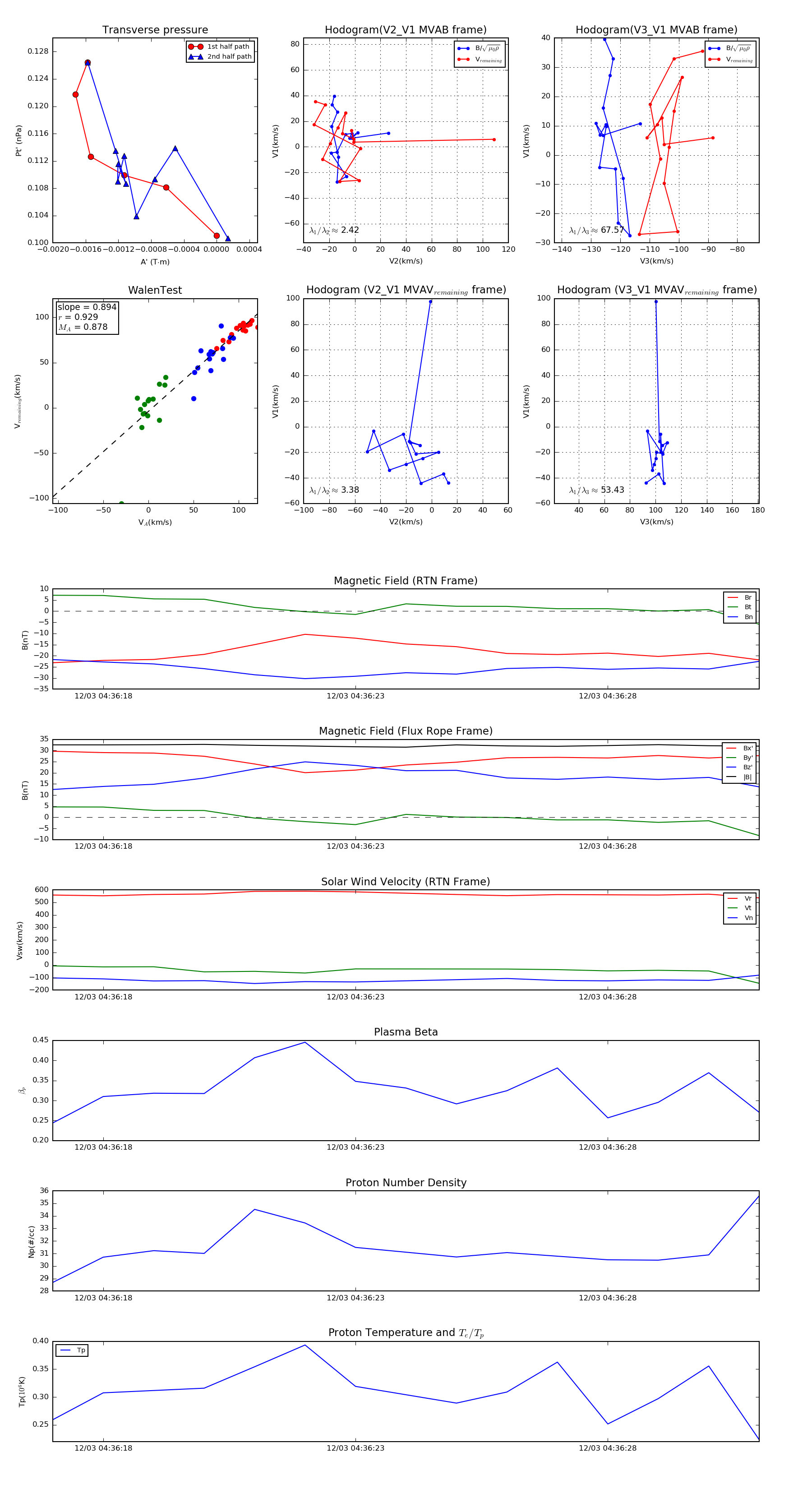
Flux Rope in 2022

Flux Rope Event 2022-12-03 04:36:17 ~ 2022-12-03 04:36:31 (15 seconds)


plot