HOME   LIST
‹–   –›

Flux Rope in 2022

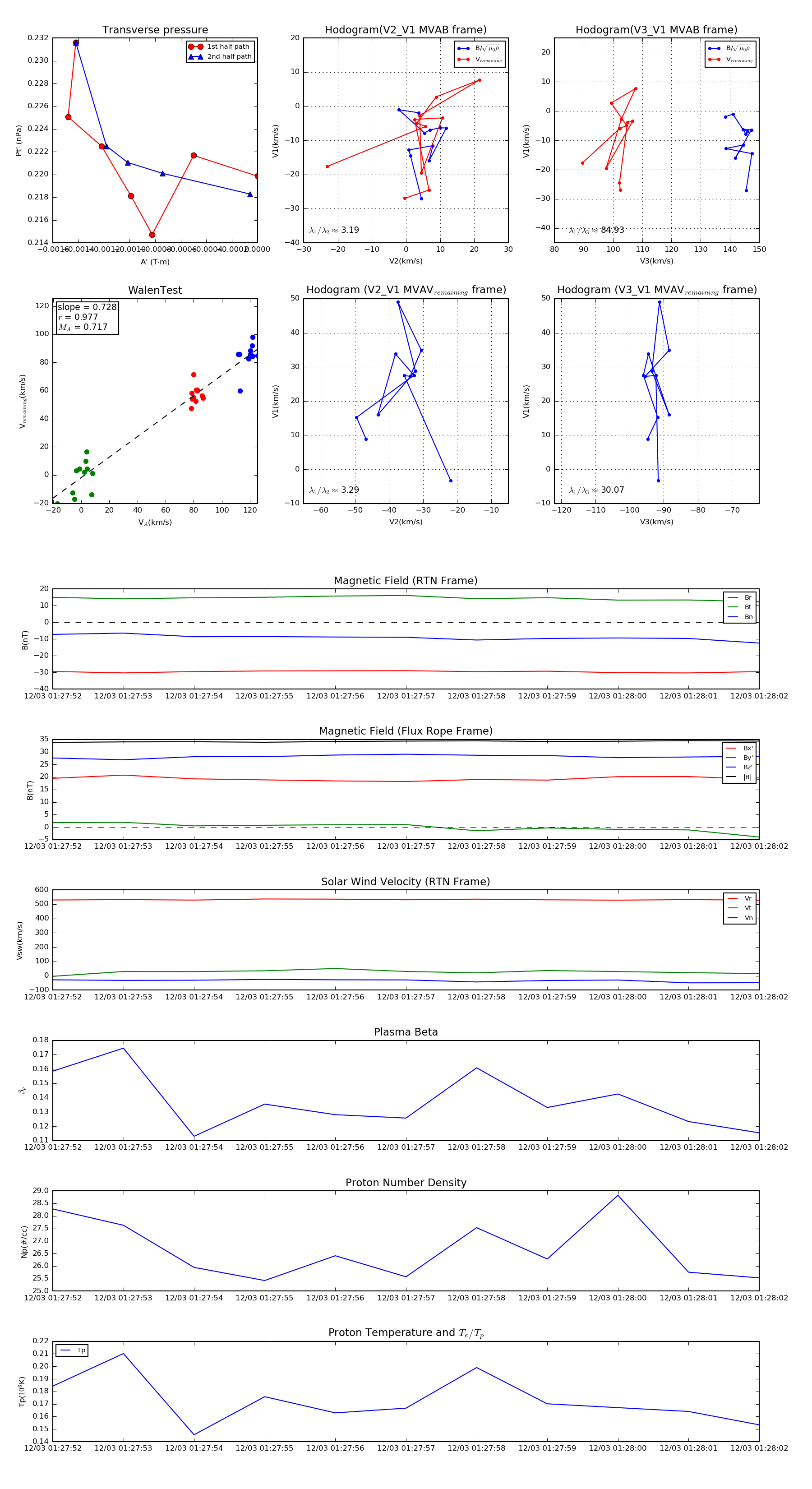
Flux Rope Event 2022-12-03 01:27:52 ~ 2022-12-03 01:28:02 (11 seconds)


plot