HOME   LIST
‹–   –›

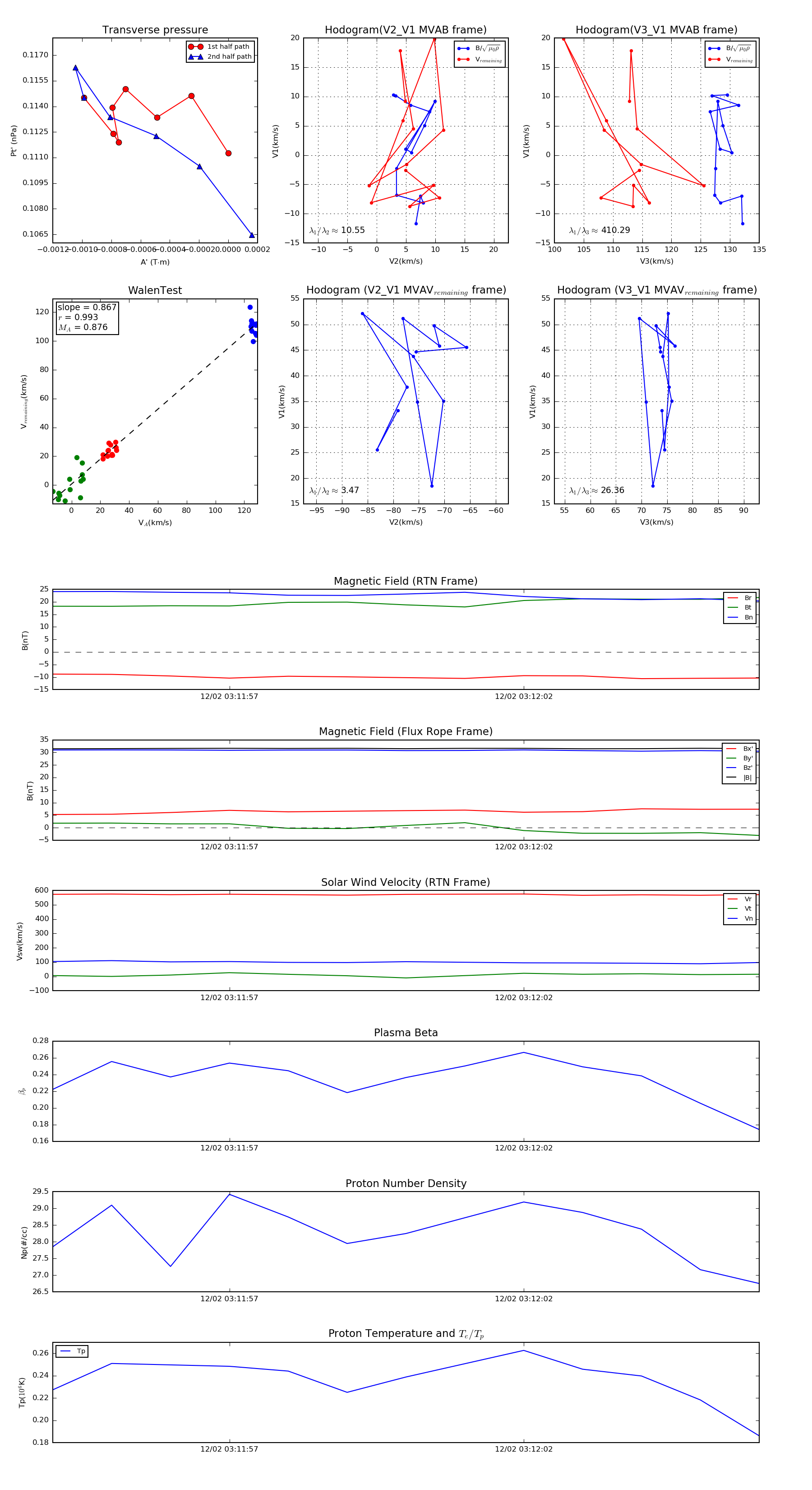
Flux Rope in 2022

Flux Rope Event 2022-12-02 03:11:54 ~ 2022-12-02 03:12:06 (13 seconds)


plot