HOME   LIST
‹–   –›

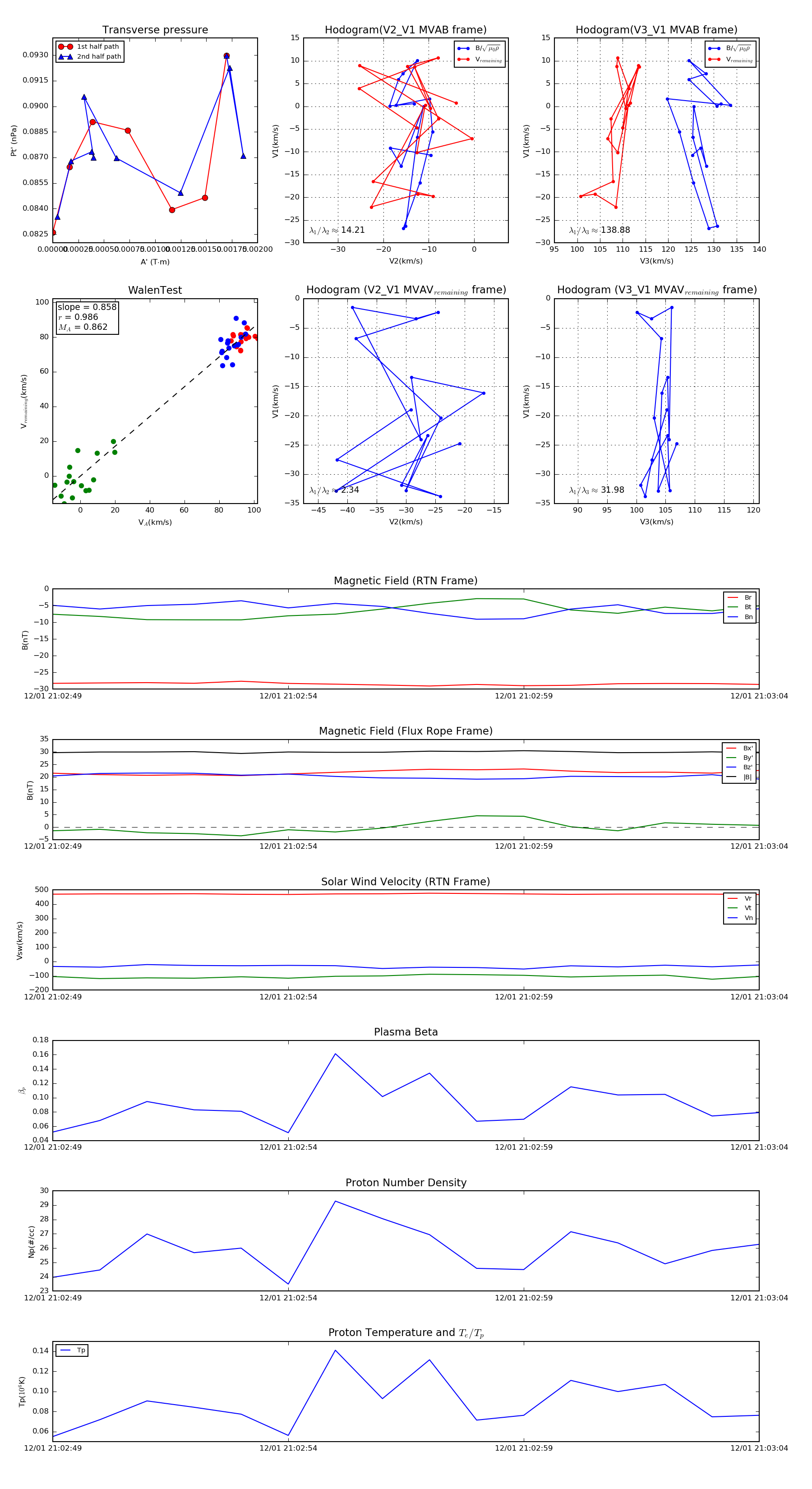
Flux Rope in 2022

Flux Rope Event 2022-12-01 21:02:49 ~ 2022-12-01 21:03:04 (16 seconds)


plot