HOME   LIST
‹–   –›

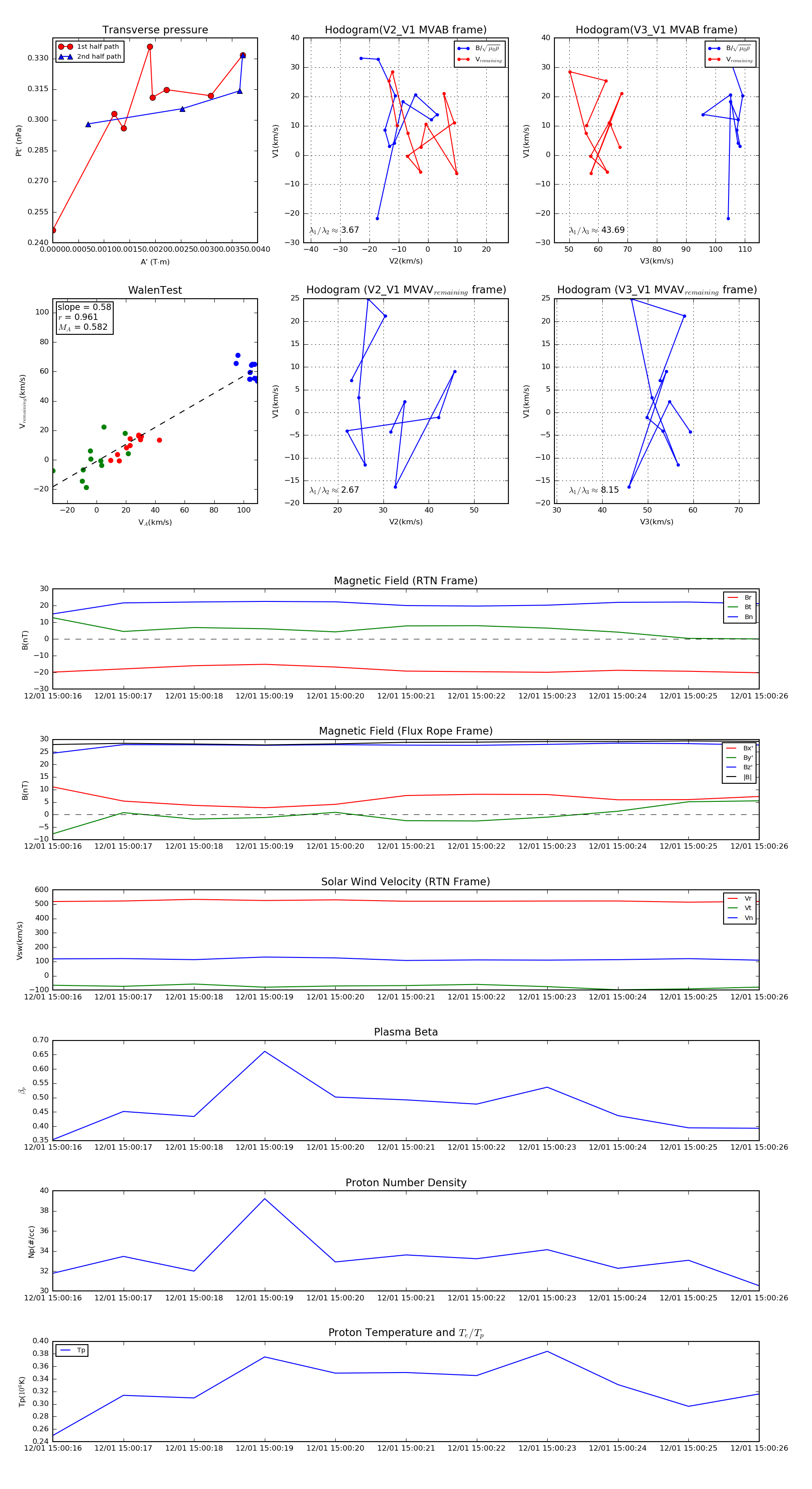
Flux Rope in 2022

Flux Rope Event 2022-12-01 15:00:16 ~ 2022-12-01 15:00:26 (11 seconds)


plot