HOME   LIST
‹–   –›

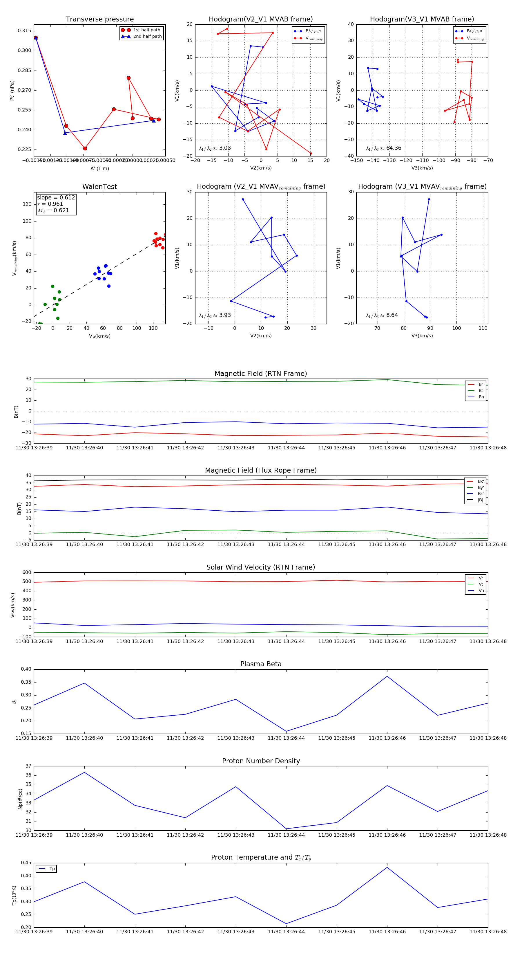
Flux Rope in 2022

Flux Rope Event 2022-11-30 13:26:39 ~ 2022-11-30 13:26:48 (10 seconds)


plot