HOME   LIST
‹–   –›

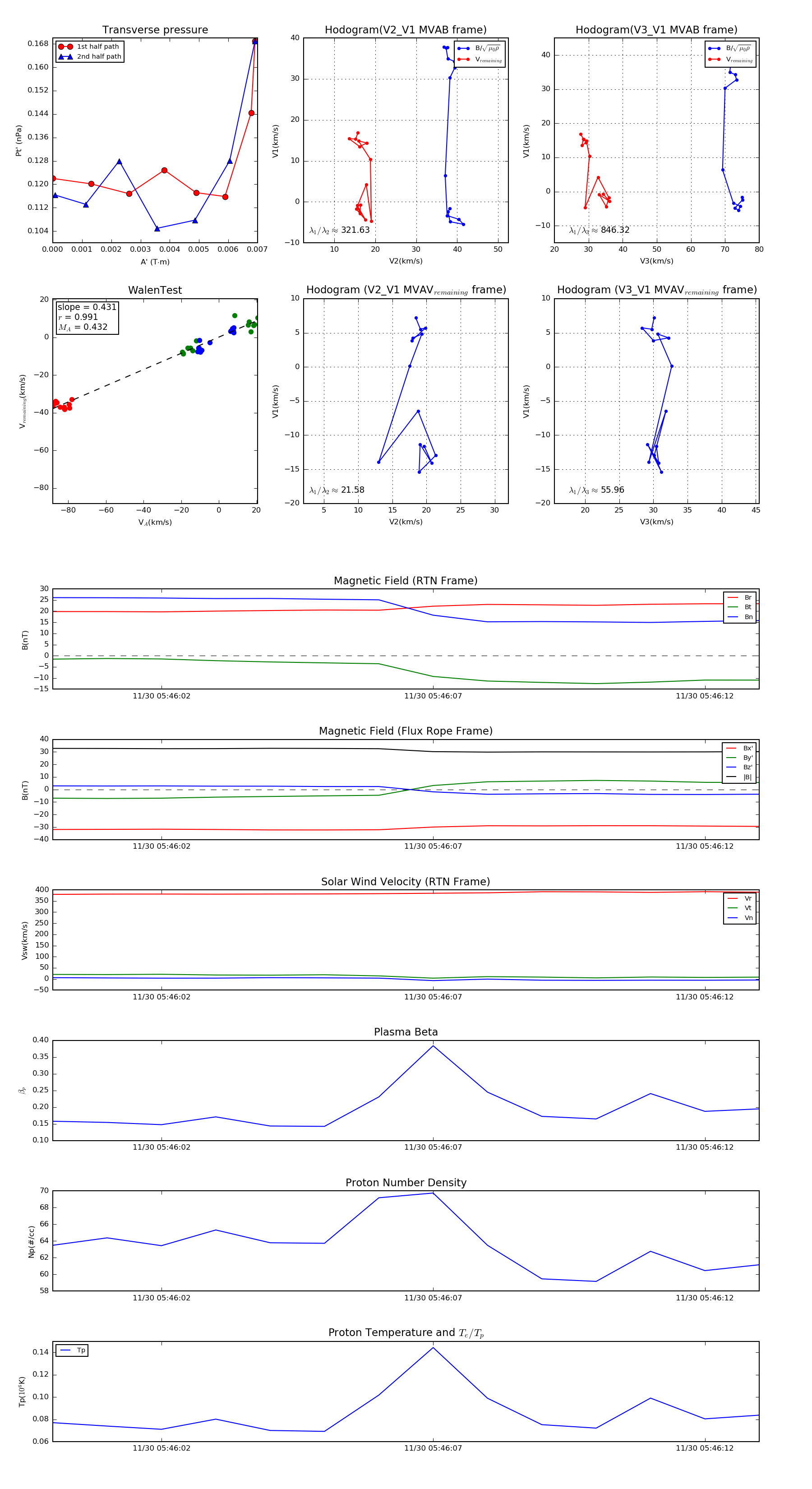
Flux Rope in 2022

Flux Rope Event 2022-11-30 05:46:00 ~ 2022-11-30 05:46:13 (14 seconds)


plot