HOME   LIST
‹–   –›

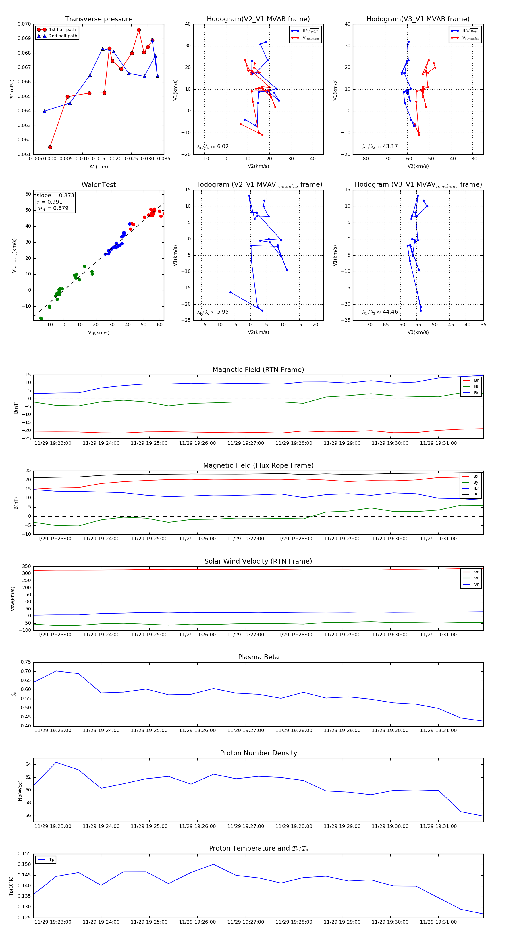
Flux Rope in 2022

Flux Rope Event 2022-11-29 19:22:36 ~ 2022-11-29 19:31:56 (561 seconds)


plot