HOME   LIST
‹–   –›

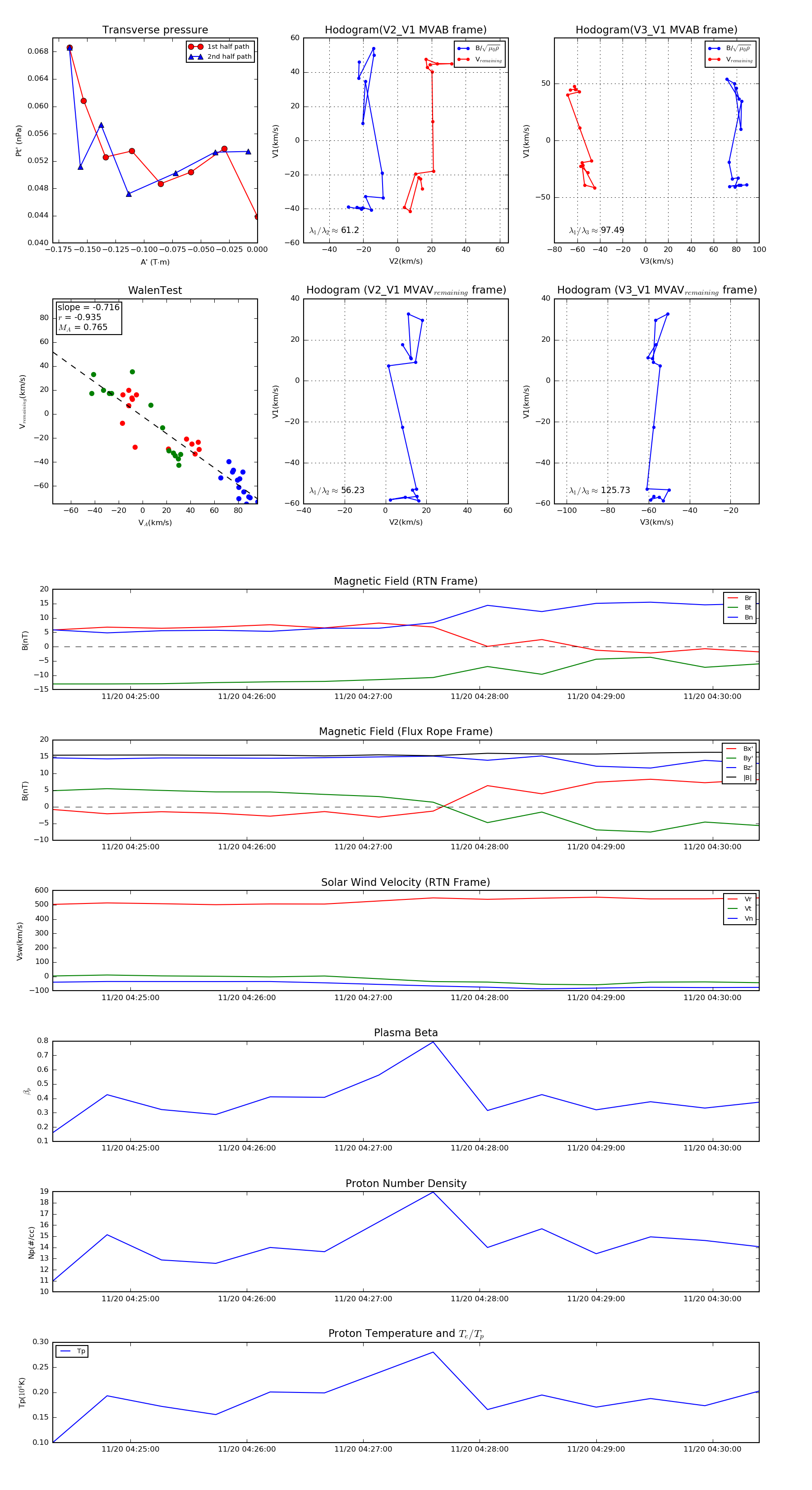
Flux Rope in 2022

Flux Rope Event 2022-11-20 04:24:20 ~ 2022-11-20 04:30:24 (365 seconds)


plot