HOME   LIST
‹–   –›

Flux Rope in 2022

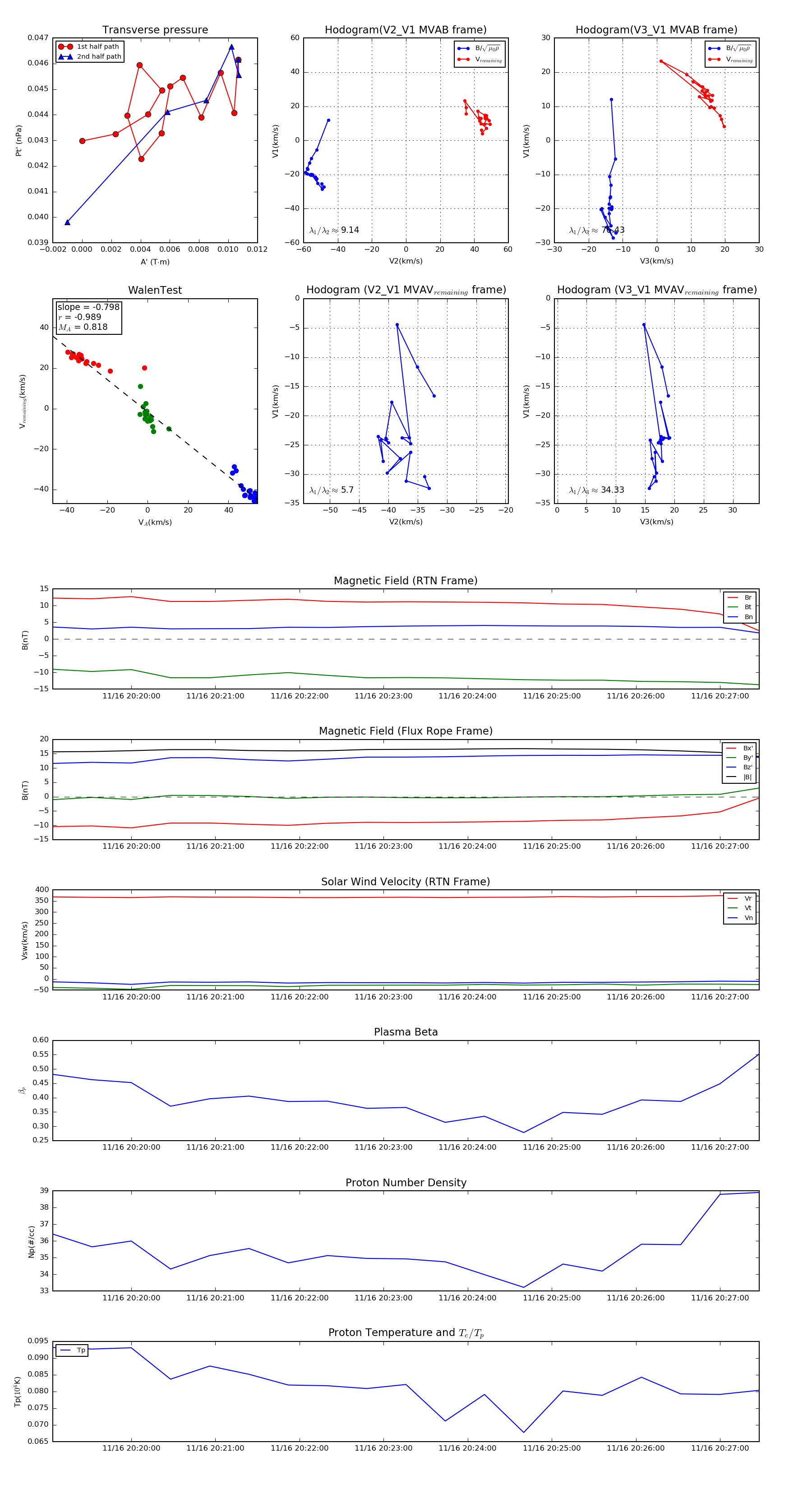
Flux Rope Event 2022-11-16 20:19:04 ~ 2022-11-16 20:27:28 (505 seconds)


plot