HOME   LIST
‹–   –›

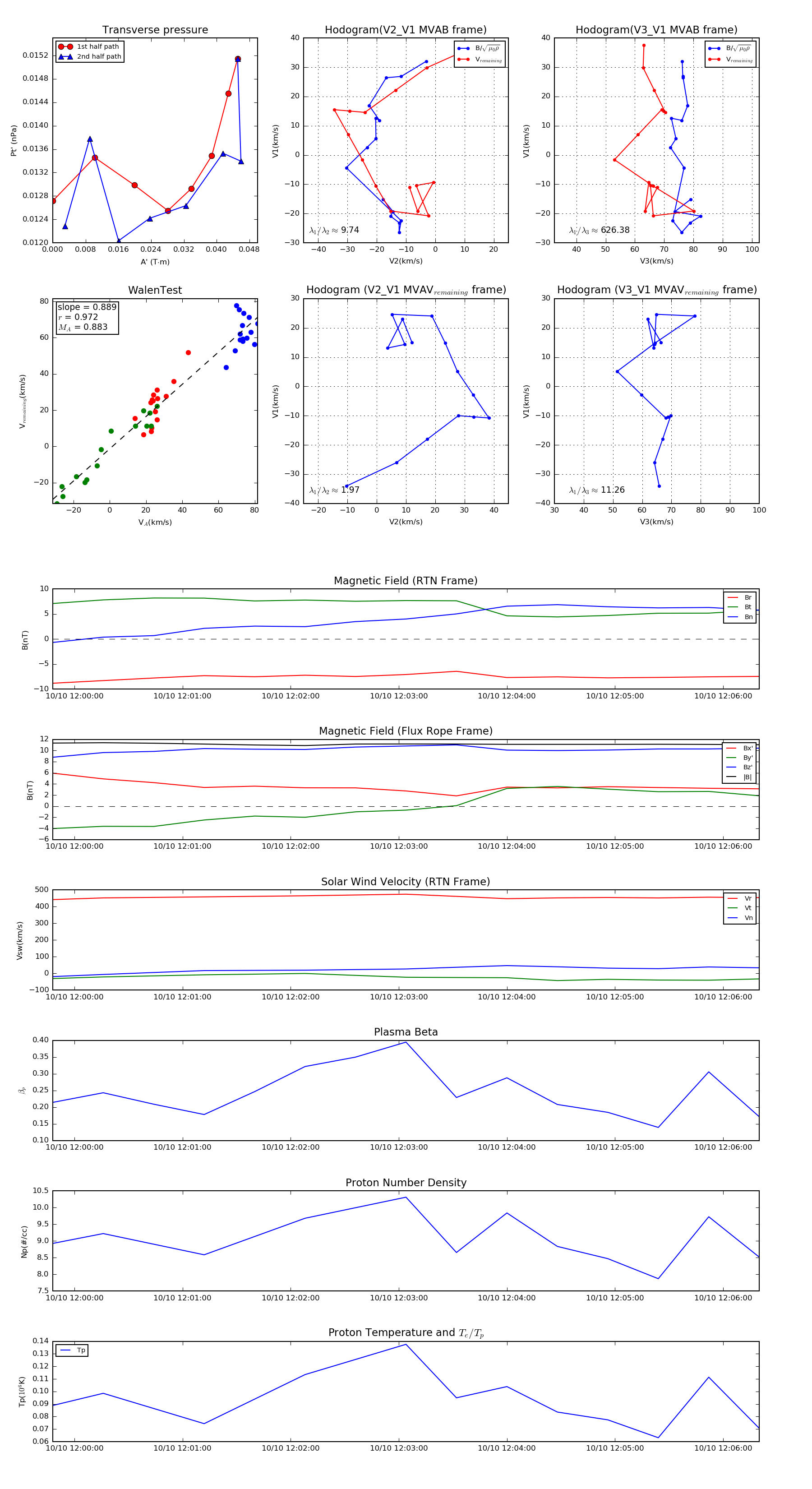
Flux Rope in 2022

Flux Rope Event 2022-10-10 11:59:48 ~ 2022-10-10 12:06:20 (393 seconds)


plot