HOME   LIST
‹–   –›

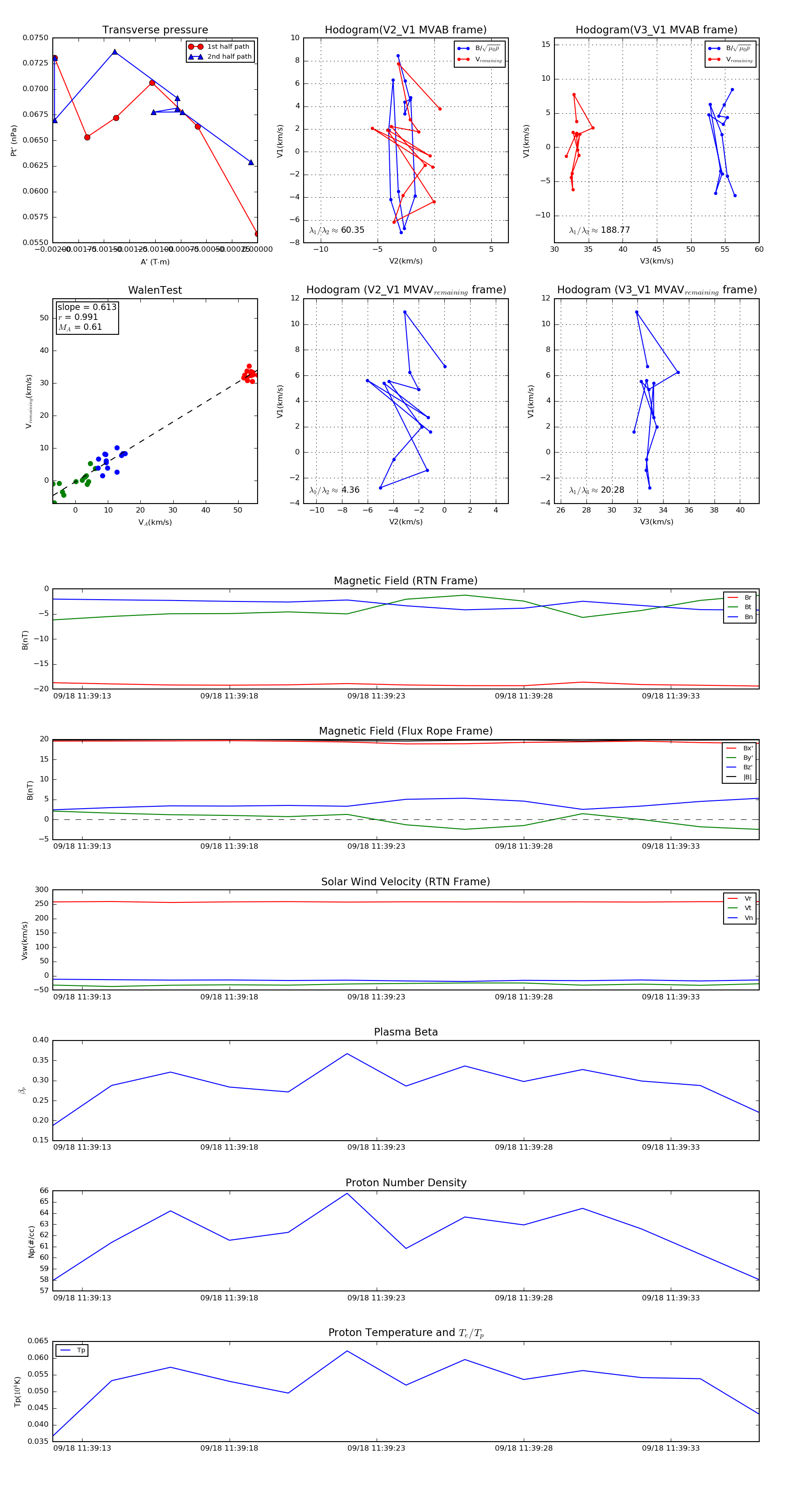
Flux Rope in 2022

Flux Rope Event 2022-09-18 11:39:12 ~ 2022-09-18 11:39:36 (25 seconds)


plot