HOME   LIST
‹–   –›

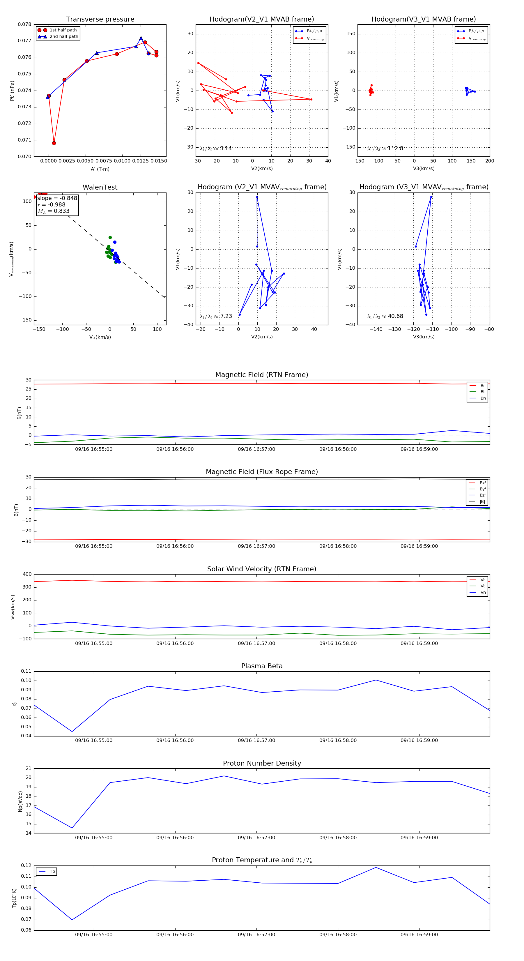
Flux Rope in 2022

Flux Rope Event 2022-09-16 16:54:16 ~ 2022-09-16 16:59:52 (337 seconds)


plot