HOME   LIST
‹–   –›

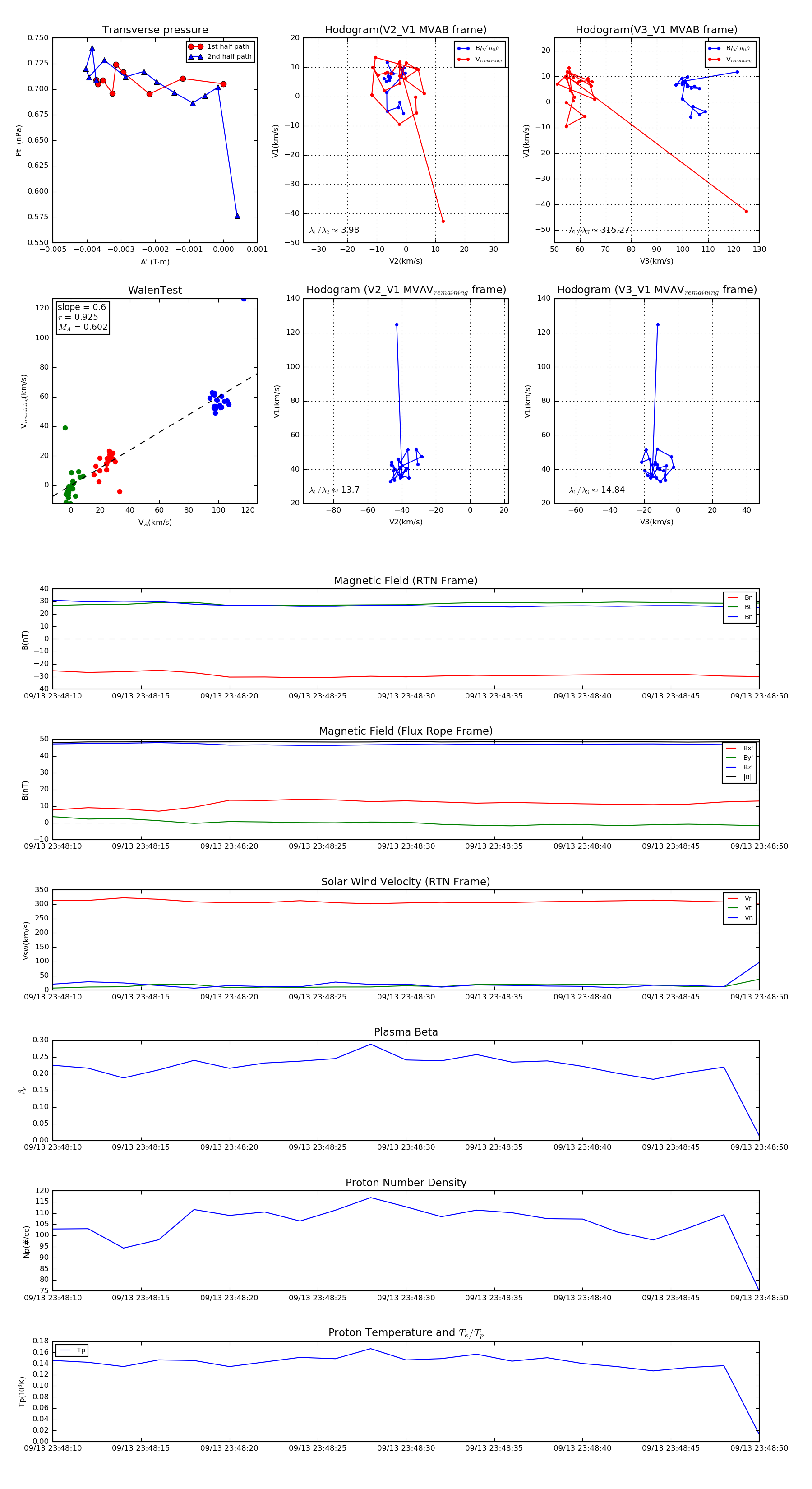
Flux Rope in 2022

Flux Rope Event 2022-09-13 23:48:10 ~ 2022-09-13 23:48:50 (41 seconds)


plot