HOME   LIST
‹–   –›

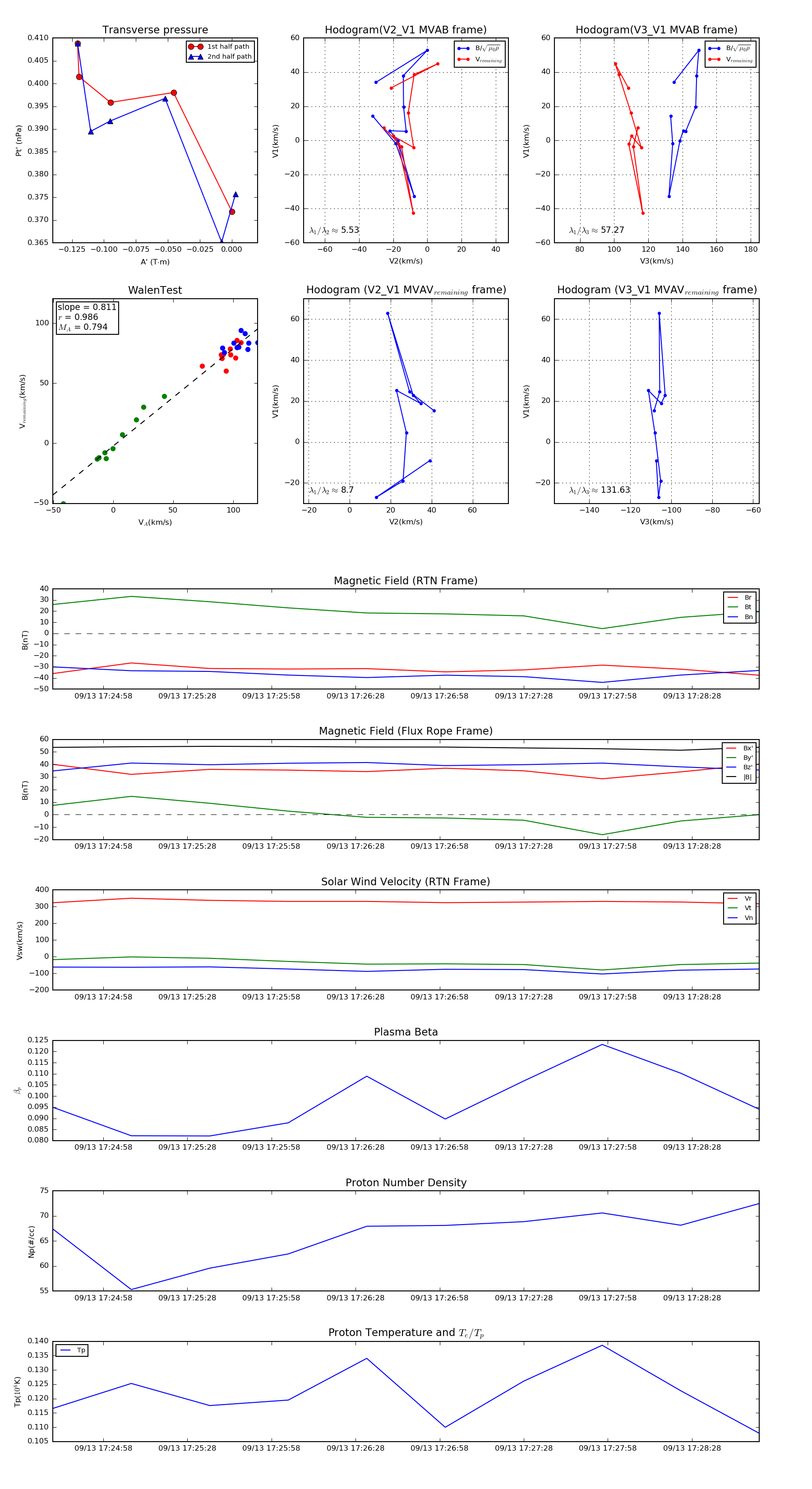
Flux Rope in 2022

Flux Rope Event 2022-09-13 17:24:40 ~ 2022-09-13 17:28:52 (253 seconds)


plot