HOME   LIST
‹–   –›

Flux Rope in 2022

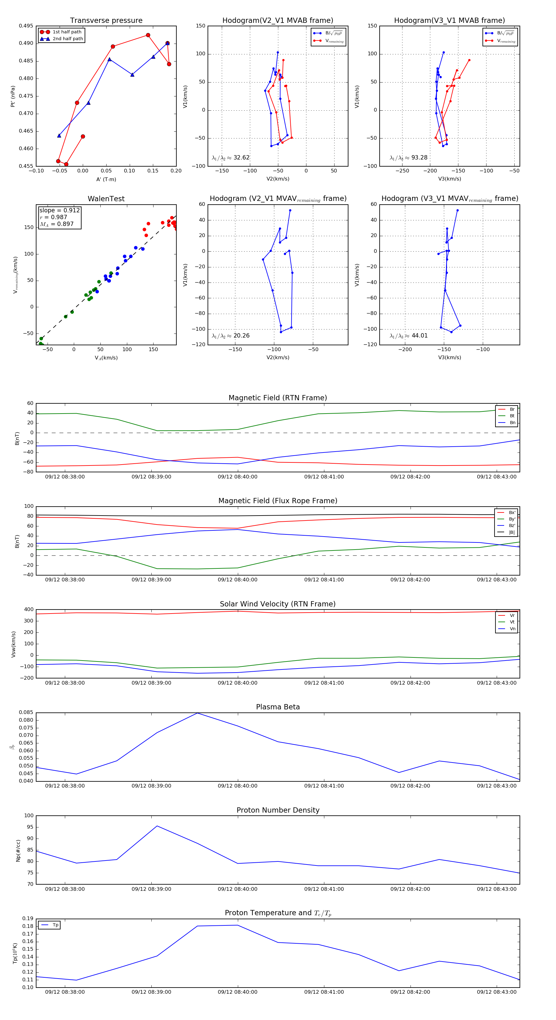
Flux Rope Event 2022-09-12 08:37:40 ~ 2022-09-12 08:43:16 (337 seconds)


plot