HOME   LIST
‹–   –›

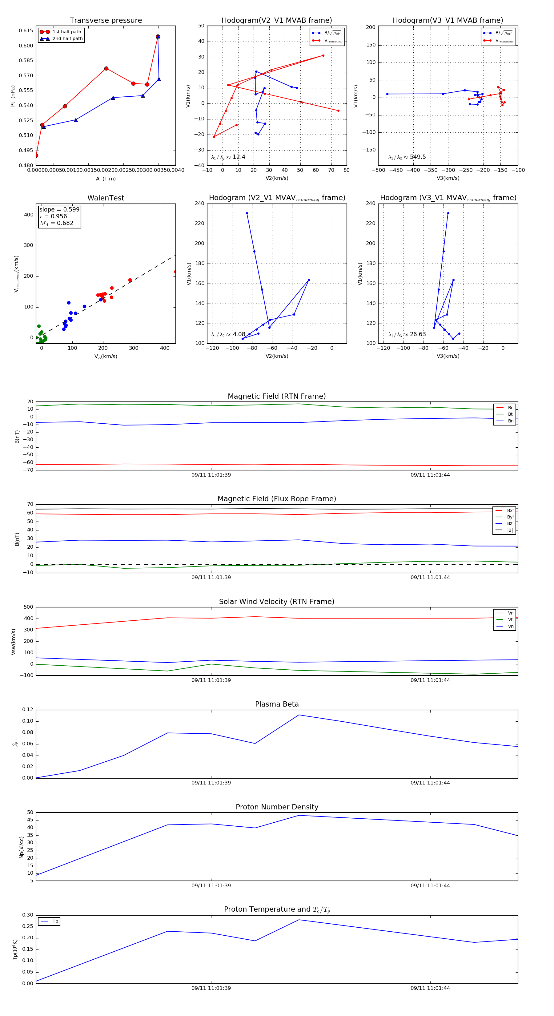
Flux Rope in 2022

Flux Rope Event 2022-09-11 11:01:35 ~ 2022-09-11 11:01:46 (12 seconds)


plot