HOME   LIST
‹–   –›

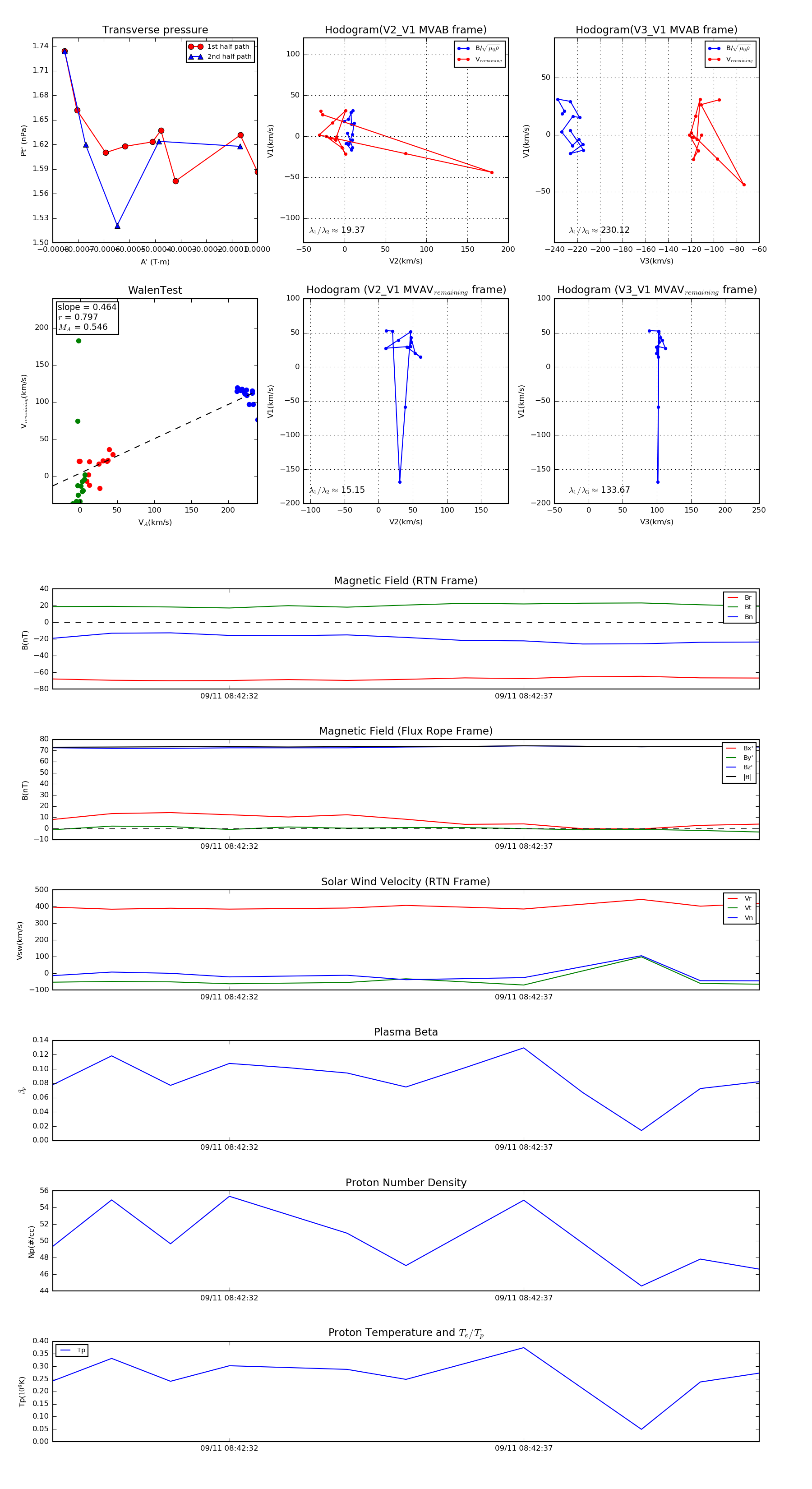
Flux Rope in 2022

Flux Rope Event 2022-09-11 08:42:29 ~ 2022-09-11 08:42:41 (13 seconds)


plot