HOME   LIST
‹–   –›

Flux Rope in 2022

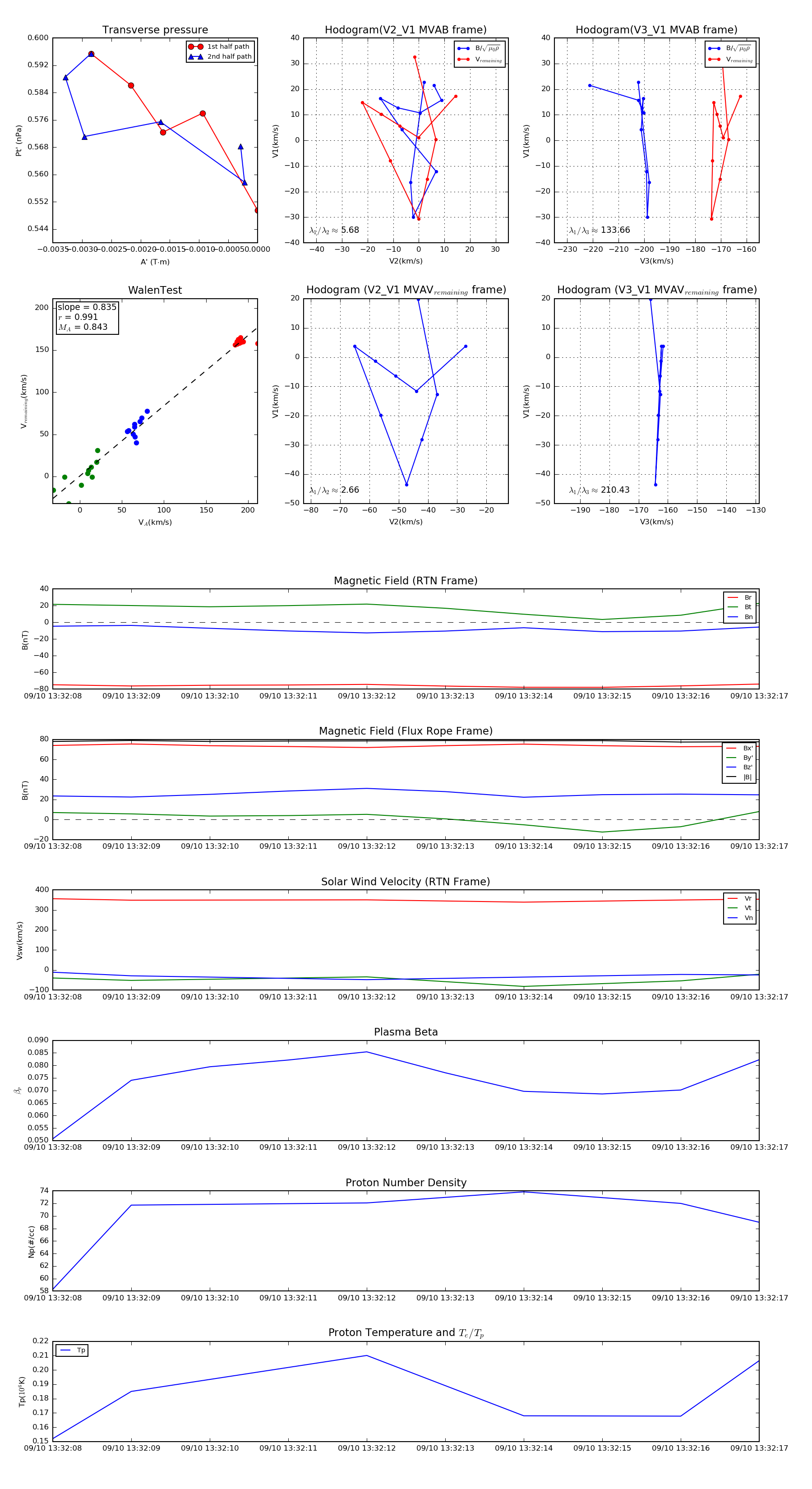
Flux Rope Event 2022-09-10 13:32:08 ~ 2022-09-10 13:32:17 (10 seconds)


plot