HOME   LIST
‹–   –›

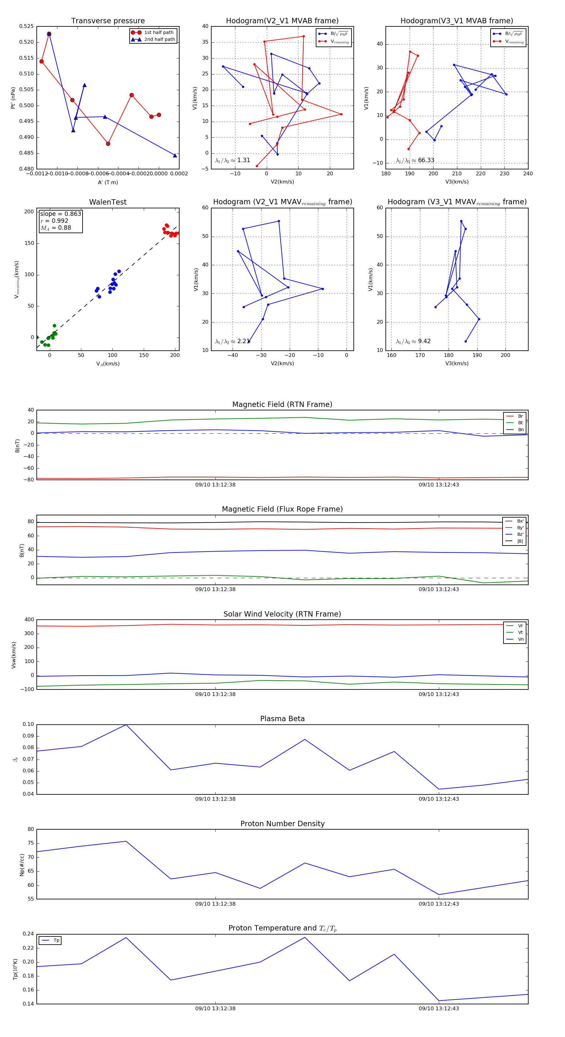
Flux Rope in 2022

Flux Rope Event 2022-09-10 13:12:34 ~ 2022-09-10 13:12:45 (12 seconds)


plot