HOME   LIST
‹–   –›

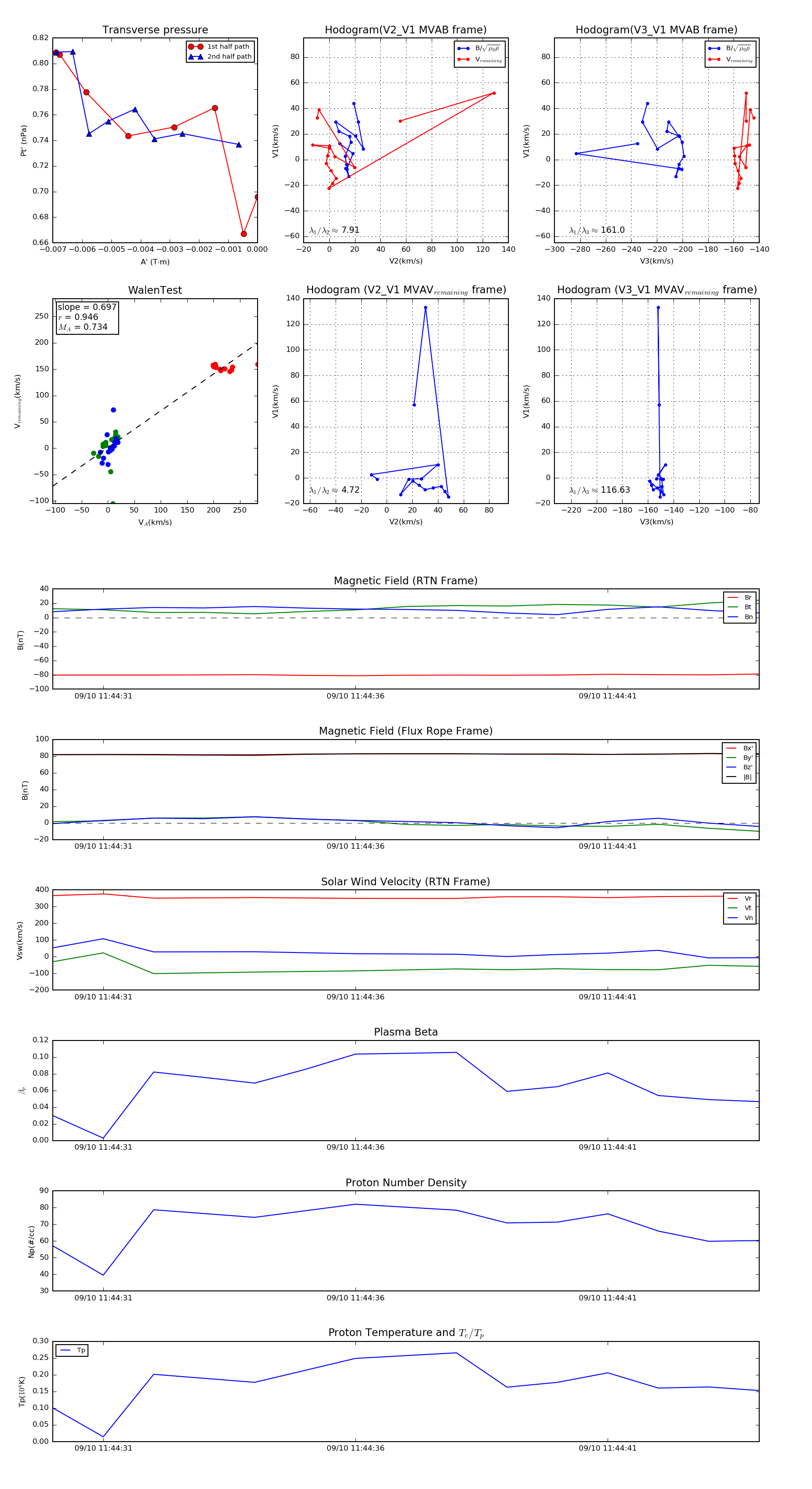
Flux Rope in 2022

Flux Rope Event 2022-09-10 11:44:30 ~ 2022-09-10 11:44:44 (15 seconds)


plot