HOME   LIST
‹–   –›

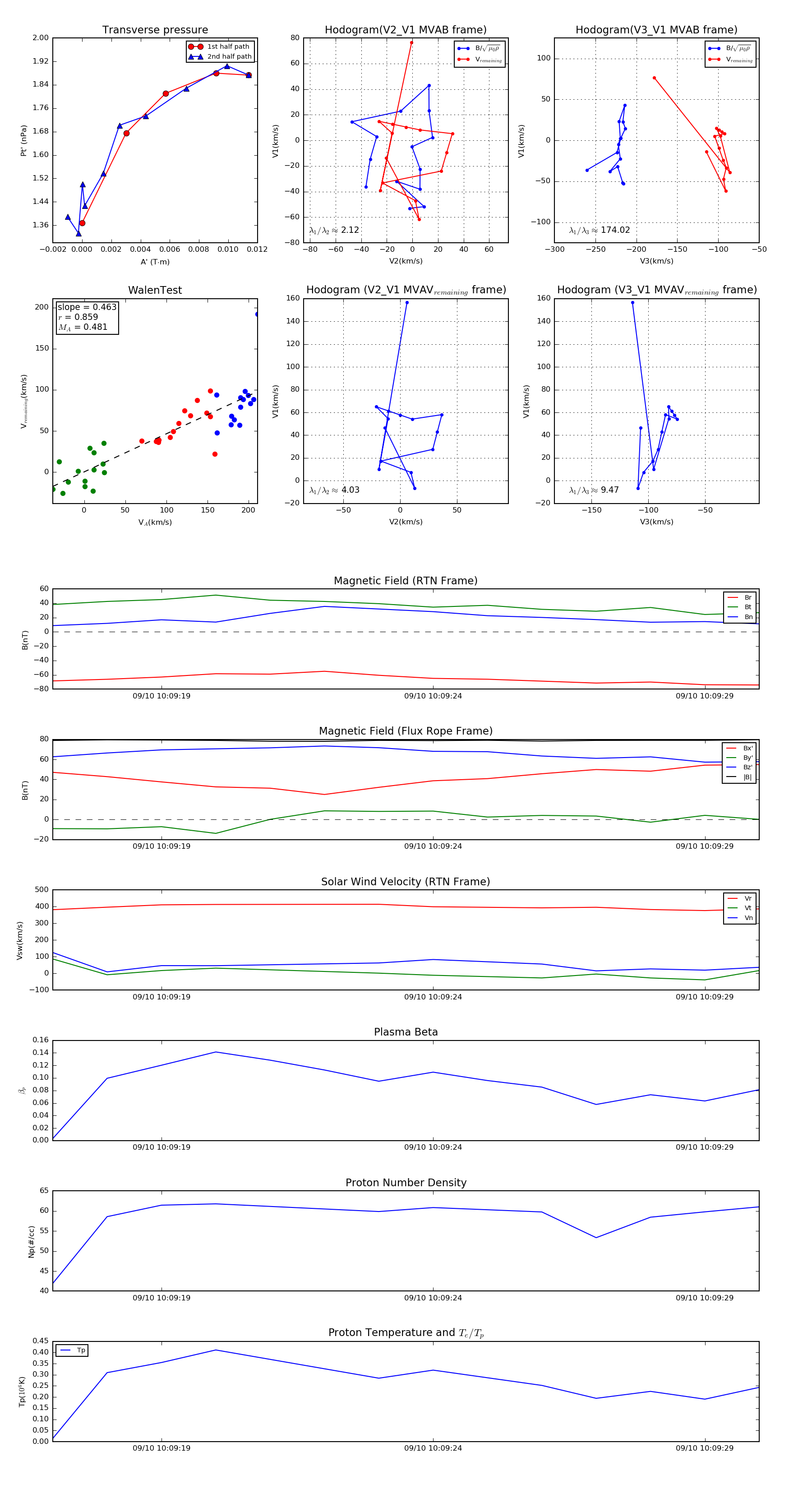
Flux Rope in 2022

Flux Rope Event 2022-09-10 10:09:17 ~ 2022-09-10 10:09:30 (14 seconds)


plot