HOME   LIST
‹–   –›

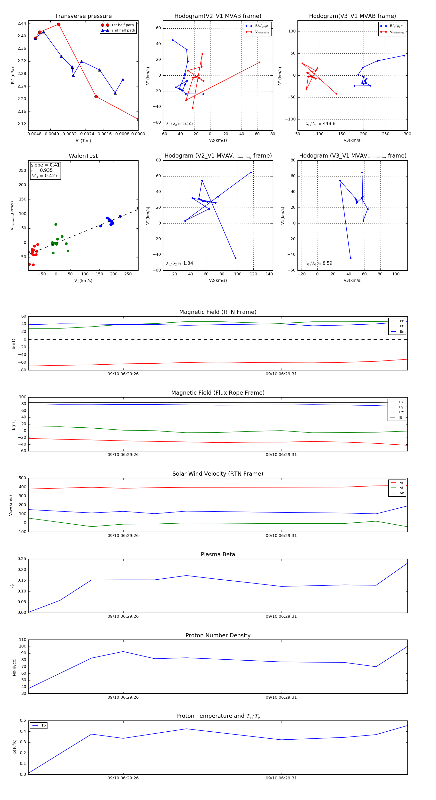
Flux Rope in 2022

Flux Rope Event 2022-09-10 06:29:23 ~ 2022-09-10 06:29:35 (13 seconds)


plot