HOME   LIST
‹–   –›

Flux Rope in 2022

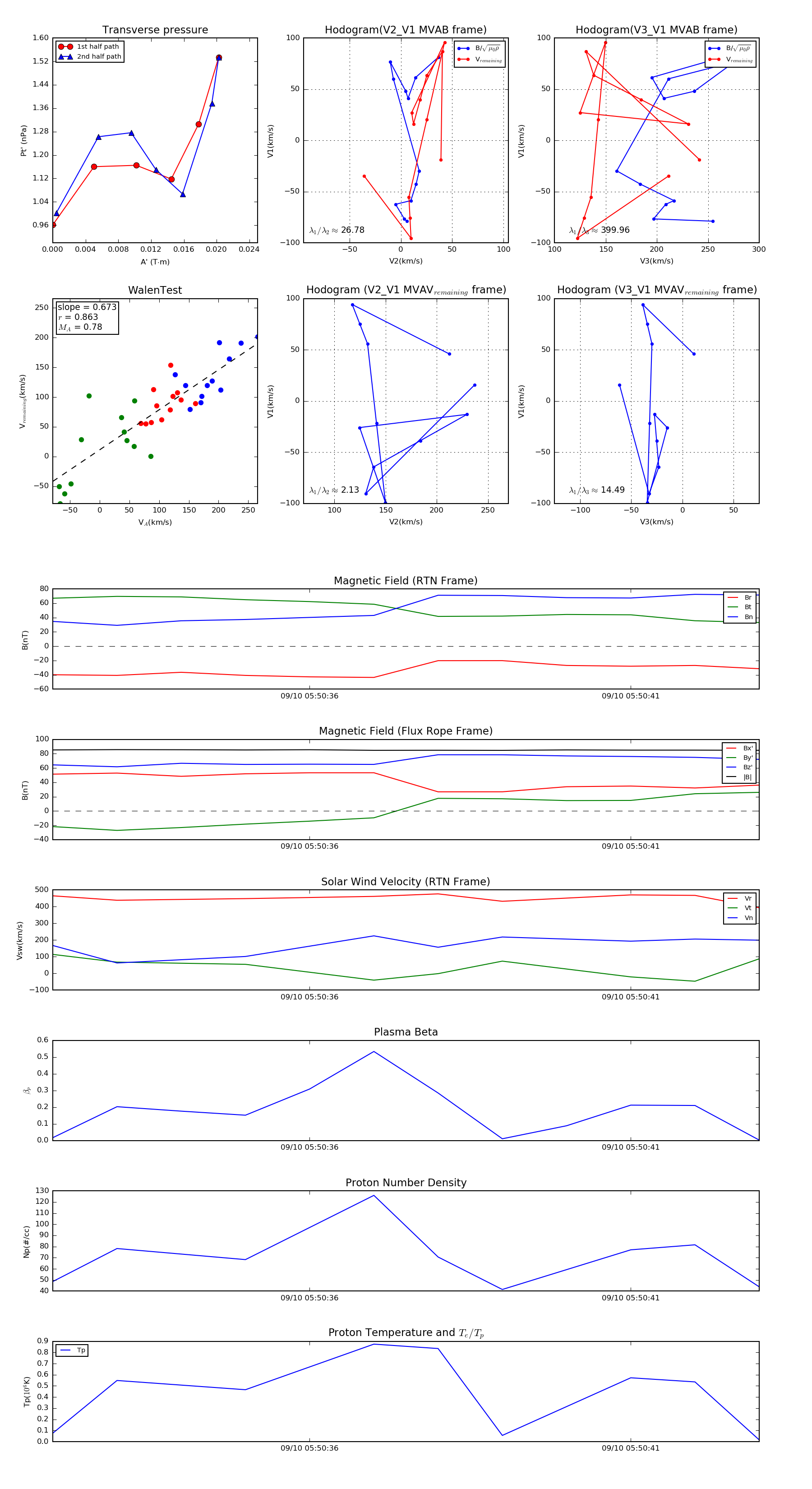
Flux Rope Event 2022-09-10 05:50:32 ~ 2022-09-10 05:50:43 (12 seconds)


plot