HOME   LIST
‹–   –›

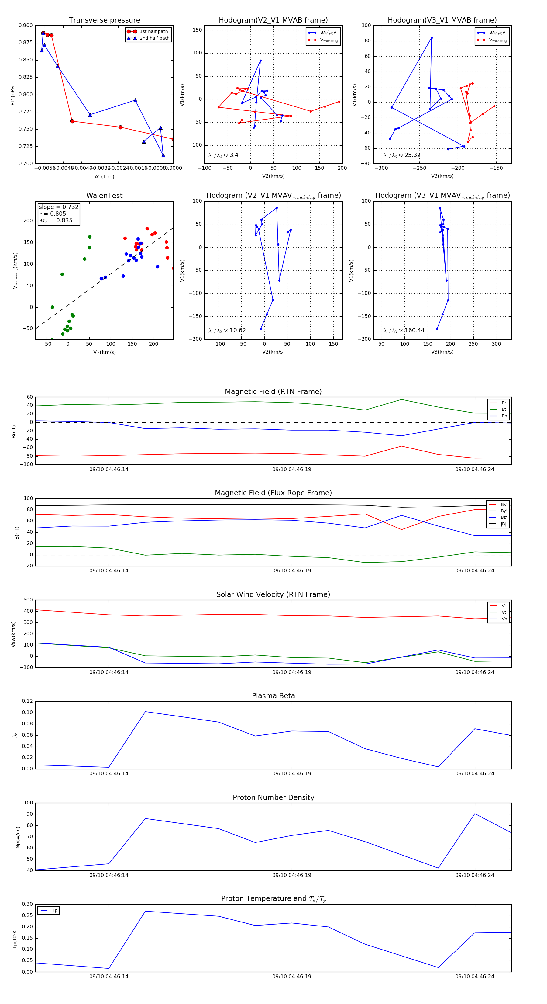
Flux Rope in 2022

Flux Rope Event 2022-09-10 04:46:12 ~ 2022-09-10 04:46:25 (14 seconds)


plot