HOME   LIST
‹–   –›

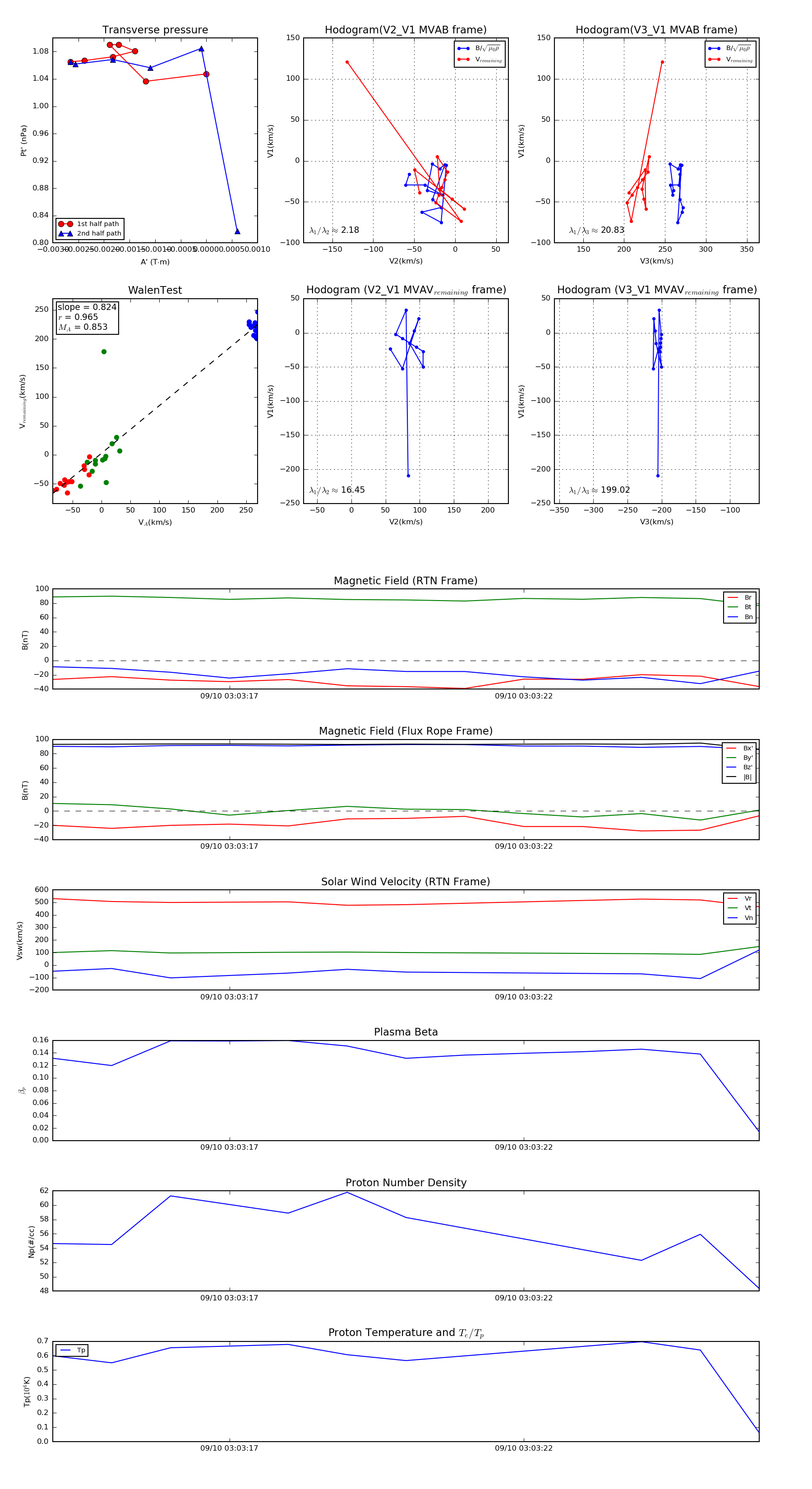
Flux Rope in 2022

Flux Rope Event 2022-09-10 03:03:14 ~ 2022-09-10 03:03:26 (13 seconds)


plot